区块链 区块链 区块链 区块链
  • NFT
  • DAO
  • DEX
  • DeFi
  • 交易所
  • 浏览器
  • 热门项目
  • 行业关注
  • 知识问答
  • 风云人物
  • 数字钱包
    • 网页钱包
    • 手机钱包
    • 硬件钱包
  • 数字藏品
    • 有市场
    • 可转赠
    • 公众号
  • 今日头条
    • 行业热点
    • 区块链
    • 交易所
  • 申请收录
  • 友情链接
区块链 区块链
  • 首页
  • 今日头条
    • 行业热点
    • 区块链
    • WEB3.0
    • DEFI
    • 元宇宙
    • NFT
  • 区块百科
  • 申请收录
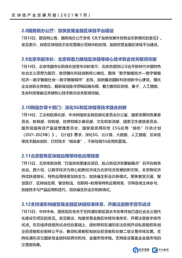
首页•行业热点•七月政策总览:发布了46项区块链相关政策,41个应用上线

七月政策总览:发布了46项区块链相关政策,41个应用上线

行业热点2年前 (2023)发布 qkledit
128,067 0 0

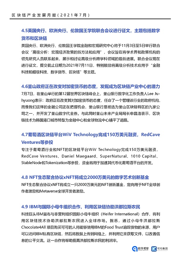
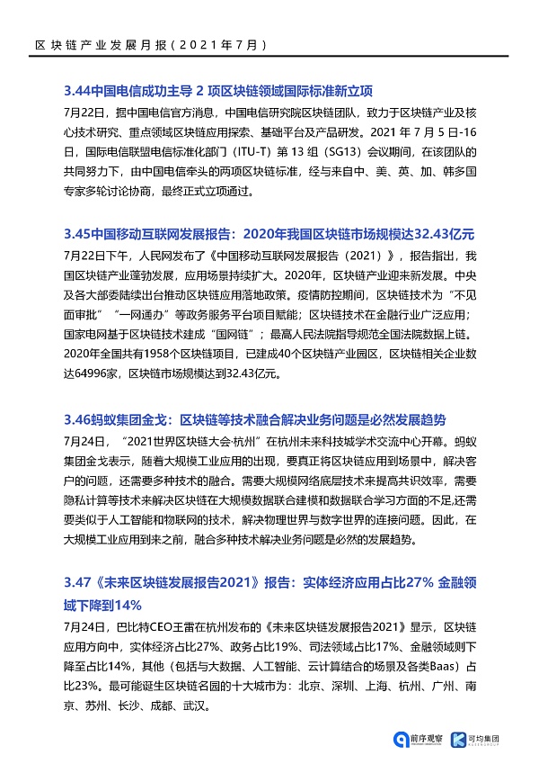
为了更好地了解2021年7月全球区块链产业的发展状况,我们从全球亮点、最新政策、国内产业动态、国际工业动态和工业应用实施来“解密”区块链产业的发展趋势。

七月政策总览:发布了46项区块链相关政策,41个应用上线

七月政策总览:发布了46项区块链相关政策,41个应用上线

七月政策总览:发布了46项区块链相关政策,41个应用上线

七月政策总览:发布了46项区块链相关政策,41个应用上线

七月政策总览:发布了46项区块链相关政策,41个应用上线

七月政策总览:发布了46项区块链相关政策,41个应用上线

七月政策总览:发布了46项区块链相关政策,41个应用上线

七月政策总览:发布了46项区块链相关政策,41个应用上线

七月政策总览:发布了46项区块链相关政策,41个应用上线

七月政策总览:发布了46项区块链相关政策,41个应用上线

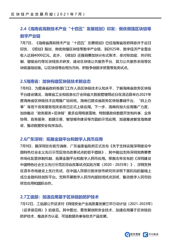
七月政策总览:发布了46项区块链相关政策,41个应用上线

七月政策总览:发布了46项区块链相关政策,41个应用上线

七月政策总览:发布了46项区块链相关政策,41个应用上线

七月政策总览:发布了46项区块链相关政策,41个应用上线

七月政策总览:发布了46项区块链相关政策,41个应用上线

七月政策总览:发布了46项区块链相关政策,41个应用上线

七月政策总览:发布了46项区块链相关政策,41个应用上线

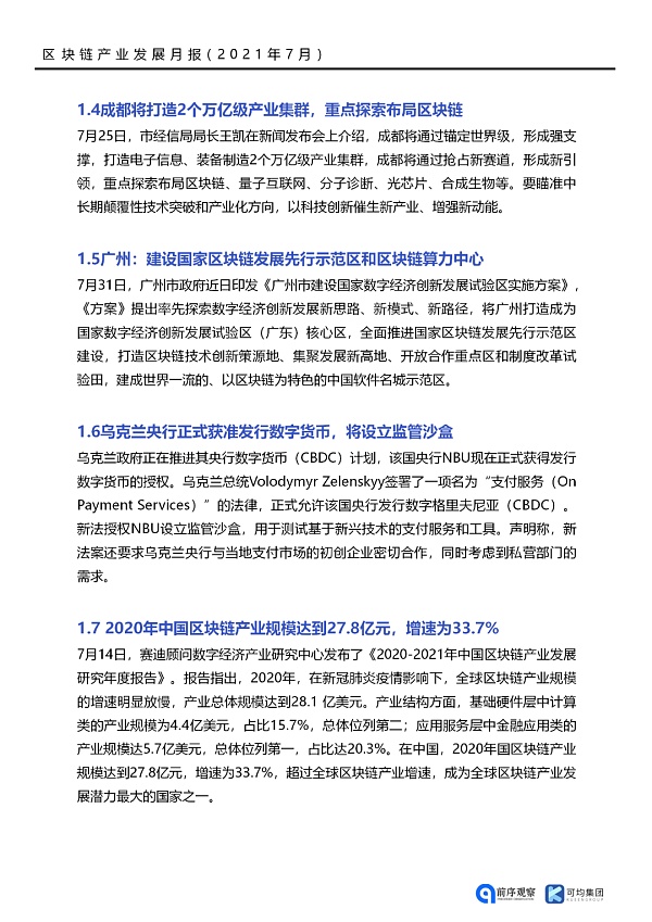
七月政策总览:发布了46项区块链相关政策,41个应用上线

七月政策总览:发布了46项区块链相关政策,41个应用上线

七月政策总览:发布了46项区块链相关政策,41个应用上线

七月政策总览:发布了46项区块链相关政策,41个应用上线

七月政策总览:发布了46项区块链相关政策,41个应用上线

七月政策总览:发布了46项区块链相关政策,41个应用上线

七月政策总览:发布了46项区块链相关政策,41个应用上线

七月政策总览:发布了46项区块链相关政策,41个应用上线

七月政策总览:发布了46项区块链相关政策,41个应用上线

七月政策总览:发布了46项区块链相关政策,41个应用上线

七月政策总览:发布了46项区块链相关政策,41个应用上线

七月政策总览:发布了46项区块链相关政策,41个应用上线

七月政策总览:发布了46项区块链相关政策,41个应用上线

七月政策总览:发布了46项区块链相关政策,41个应用上线

七月政策总览:发布了46项区块链相关政策,41个应用上线

七月政策总览:发布了46项区块链相关政策,41个应用上线

七月政策总览:发布了46项区块链相关政策,41个应用上线

七月政策总览:发布了46项区块链相关政策,41个应用上线

七月政策总览:发布了46项区块链相关政策,41个应用上线

七月政策总览:发布了46项区块链相关政策,41个应用上线

七月政策总览:发布了46项区块链相关政策,41个应用上线

七月政策总览:发布了46项区块链相关政策,41个应用上线

七月政策总览:发布了46项区块链相关政策,41个应用上线

七月政策总览:发布了46项区块链相关政策,41个应用上线

七月政策总览:发布了46项区块链相关政策,41个应用上线

七月政策总览:发布了46项区块链相关政策,41个应用上线

七月政策总览:发布了46项区块链相关政策,41个应用上线

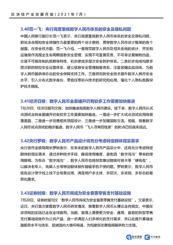
七月政策总览:发布了46项区块链相关政策,41个应用上线

七月政策总览:发布了46项区块链相关政策,41个应用上线

七月政策总览:发布了46项区块链相关政策,41个应用上线

# 行业热点# BTC# 区块链# 发展# 应用# 政策
© 版权声明
文章版权归作者所有,未经允许请勿转载。
上一篇

比特币突然突破至5万—6.5万美元区间的三个原因

下一篇

俄罗斯法院命令该国最大的银行解除对加密交易账户的封锁

相关文章

参议员回应美国稳定币报告,为即将到来的辩论做好准备
qkledit
90,943 0
Multichin Capital的执行官:加密技术已成为区块链时代的精神主导
qkledit
123,919 0
Revolute在西班牙推出以存款保险为特色的银行服务
qkledit
164,595 0
Acala表示其核心产品将在Polkadot上正式发布
qkledit
84,639 0
比特币和区块链有三个很重要的地方值得我们关注
qkledit
124,322 0
DeFi的市值创历史新高,达到1439.53亿美元
qkledit
214,100 0

热门网址

没有数据!

最新文章

CoinShares:全球加密货币基金创下 3 月份以来最大单周流出量,流出金额达 14 亿美元
5个月前
196
随着两个看跌指标的出现,SOL币价格回调可能会进一步加剧
5个月前
138
数字货币市场整合期间,UNI价格面临15.5美元的关键阻力
5个月前
1,864
第二季度机构投资者持有的比特币 ETF 达到 336 亿美元
5个月前
131
Floki价格显示出突破关键支撑位的看涨潜力
5个月前
1,921
即使比特币遭到抛售,比特币期货需求仍上升:原因何在?
5个月前
1,973
随着加密货币基金竞争升温,灰度申请现货雪崩 ETF
5个月前
2,020
随着流动性转向以太坊和更广泛的山寨币市场,比特币出现盘整
5个月前
123
LayerZero罕见地以1.2亿美元收购Stargate,并获DAO批准进行加密货币合并
5个月前
1,365
UNI币价格反弹至11美元以上,分析师预计新周期价格将达到120美元
5个月前
1,994
瑞波币XRP今日价格:XRP坚守3美元,分析师预测未来将突破6美元
5个月前
133
狗狗币高成交量突破后形成看涨结构,狗狗币价格飙升 11%
5个月前
155
Copyright © 2026 区块链 由 OneNav 强力驱动