基金从业资格证官网教材(基金从业资格证最新教材)

财经资讯3年前 (2023)发布 EditorY
14,901 0

基金从业资格证官网教材(基金从业资格证最新教材)

本书是基金从业资格考试科目“基金法律法规、职业道德与业务规范”的辅导教材。本书

遵循基金从业资格考试大纲的章目编排,共分13章,每章包括以下内容:①大纲要求

与考情分析,列出了大纲内容并对该章在考试中的整体情况进行了分析;②知识框

架,清晰勾勒出每章的知识脉络,使考生明确本章知识点分布,准确把握复习主线;

③要点详解,根据考试相关教材及法律、法规和规范性文件对考试大纲的考点进行了

讲解,同时精选部分考试真题并提供答案详解,便于考生了解相关知识点的考察方

式。

具体而言,本书具有以下几个方面的特点:

1.重点难点突出,复习方向鲜明

本书每章的考情分析部分对该章在考试中的整体情况进行了分析,指出了重点和难点

以及该章在考试中所占分值范围,同时给出了相关学习建议。

2.框架图表体系,通俗易懂易记

本书每章的知识结构图和考点归纳表,在全方位把握重要考点的同时,提纲挈领地以

思维导图形式,呈现重要的考点、难点,脉络清晰,一目了然,更容易记忆。

3.下划线+星级标记,透彻剖析必考点

本书每章的要点详解均对该章大纲要求的所有内容进行了整理,同时补充了部分大纲

未作要求但考试中常考的知识点。全书考点均按大纲中的能力等级分为一星至三星,

一星表示了解,二星表示理解,三星表示掌握。在具体内容中,对考试真题中常常考

察到的关键词和重要内容用下划线进行了标记,方便考生更有针对性地复习。

4.精选考试真题,强化知识考点

本书对一些重要知识点,精选了部分考试真题并提供答案详解,便于考生了解相关知

识点的考察方式。

第一章金融市场、资产管理与投资基金

【大纲要求与考情分析】

基金从业资格证官网教材(基金从业资格证最新教材)

【知识结构】

基金从业资格证官网教材(基金从业资格证最新教材)

第一节居民理财与金融市场

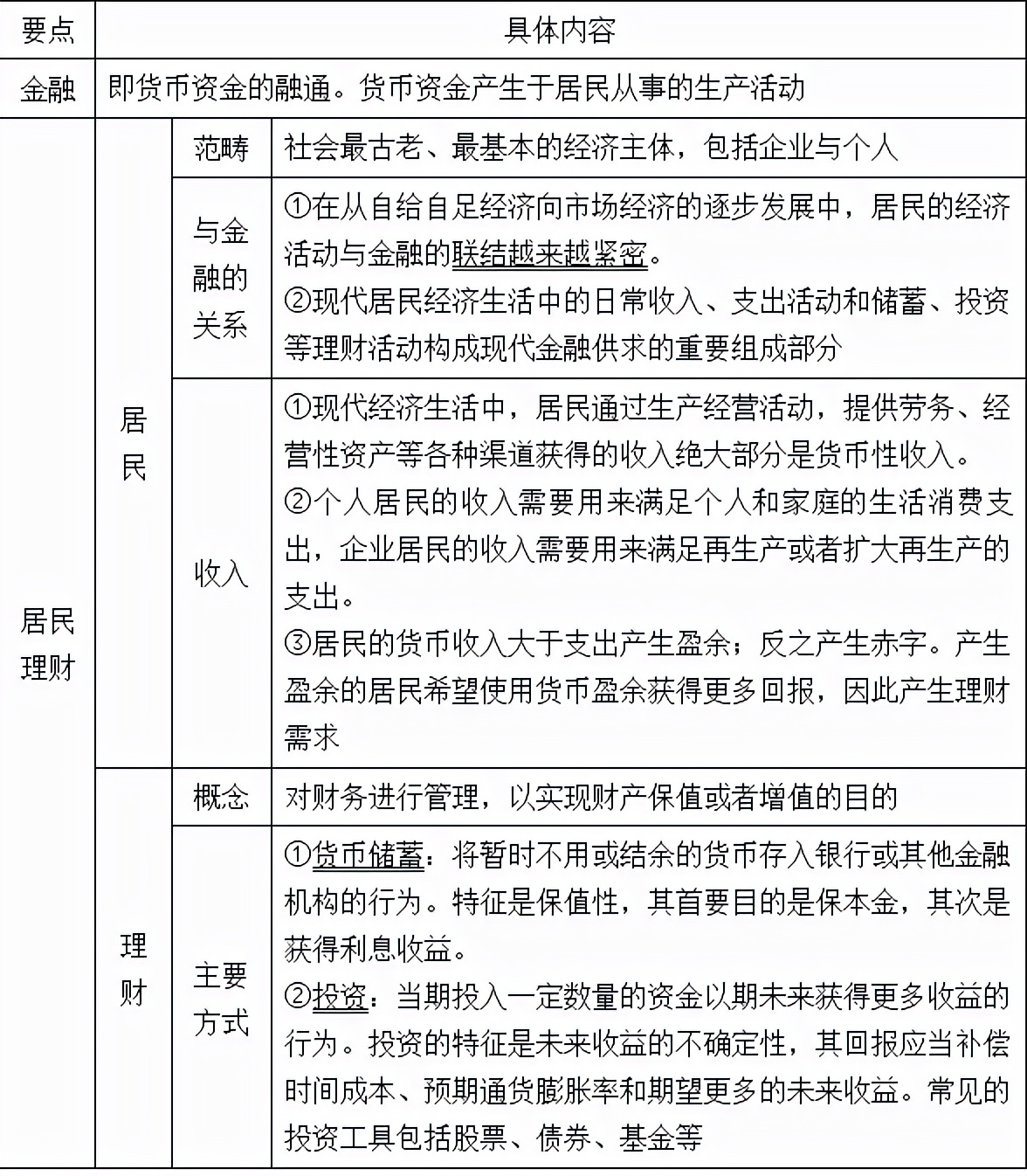
考点一:金融与居民理财的关系(见表1-1)

表1-1金融与居民理财的关系

基金从业资格证官网教材(基金从业资格证最新教材)

【例1.1】关于金融与居民理财,下列说法错误的是()。

A.所谓金融,简单来讲即货币资金的通融,而货币资金的来源为居民(包括个人和企业)从事的生产活动

B.居民的消费、储蓄与投资意愿跟金融市场的表现关联度较低

C.居民理财的主要方式是货币储蓄与投资两类

D.在生产经营活动中,收入产生盈余的居民希望将他们的货币盈余使用出去,以获得更多的回报,因此产生理财的需求

【答案】B

【解析】B项,居民是社会最古老、最基本的经济主体,在从自给自足经济向市场经济的逐步发展中,居民的经济活动与金融的联结越来越紧密。

考点二:金融市场的分类和构成要素

1 金融市场的分类(见表1-2)

表1-2金融市场的分类

基金从业资格证官网教材(基金从业资格证最新教材)

基金从业资格证官网教材(基金从业资格证最新教材)

【考点分析】注意根据不同分类标准判断类别,也要会根据具体类别来判断其属于哪个分类标准。金融市场的不同分类,也是金融工具不同特点的体现。

内容来源于才翎学习网

更多基金考试过关必做2021年基金从业资格考试《基金法律法规、职业道德与业务规范》过关必做1000题(含历年真题) _ 才翎学习网

本站声明:网站内容来源于网络,如有侵权,请联系我们,我们将及时删除。

© 版权声明

相关文章