目前,全球已经有超过20个国家宣布粮食出口禁令,三大粮食品种(小麦、大豆、玉米)的价格也纷纷创下了近20年来的新高,而在A股市场,也因为“全球粮荒”出现了一波农业股的炒作行情。

5月A股农业股走强!龙头股股价翻倍
5月,wind种植业指数上涨14.33%。
从个股表现看,农发种业5月涨幅近*,在A股粮食概念股涨幅第一,紧随其后的是敦煌种业,5月涨38.7%。
不过,踏入6月,粮食概念股有所回调,Wind种植业指数下跌1.52%。

6月6日,热门个股继续调整,此前已经三连板的敦煌种业跌8.22%,温氏股份、万向德农、神农科技等下跌。

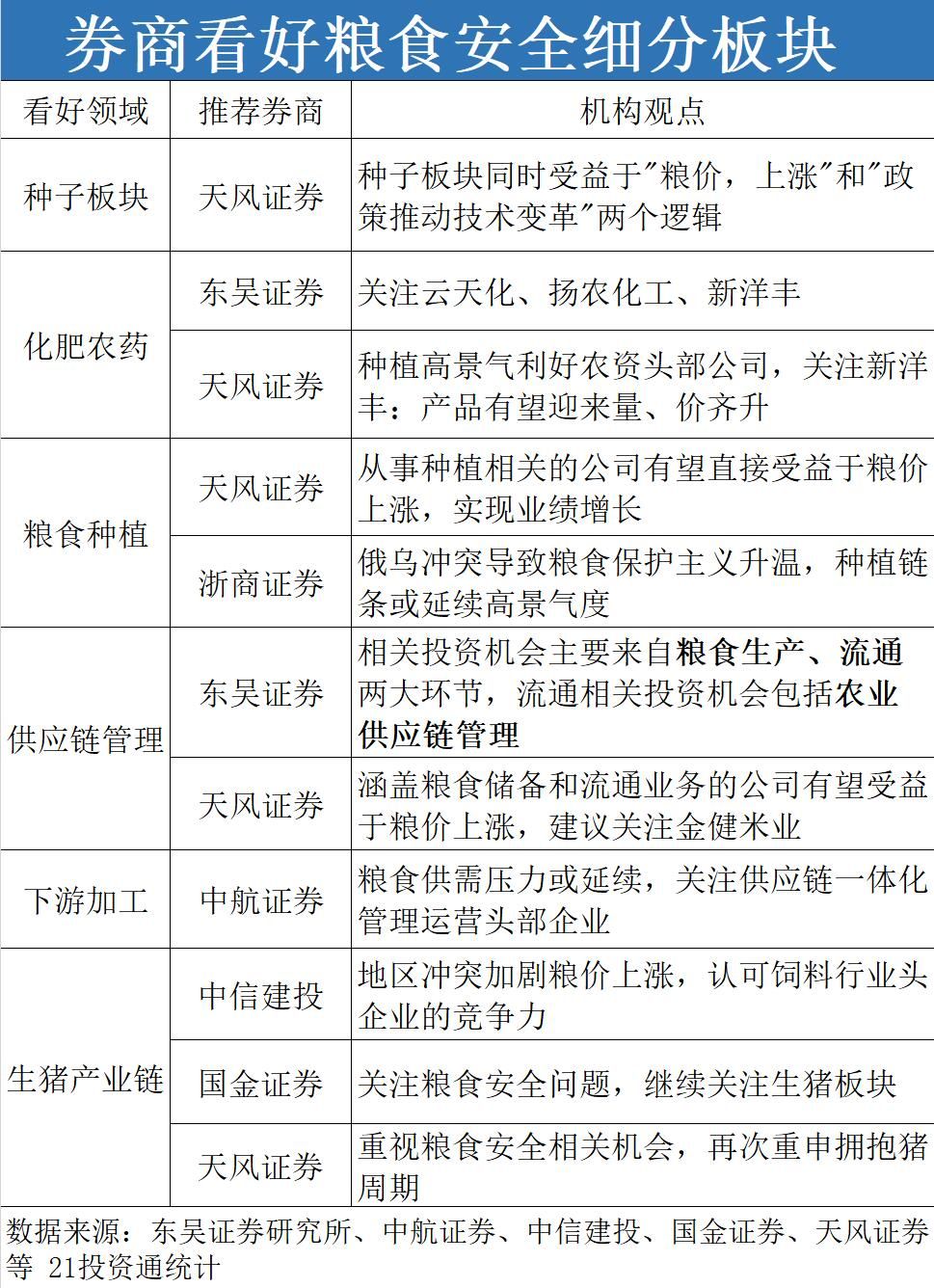
券商点明这些方向
粮食概念股还有机会吗?东吴证券建议关注下半年粮价上行风险,警惕全球粮食危机。行业配置上,建议关注国家安全下的农业、基建、军工。
对于粮食安全主题的投资机会,券商看好种子板块、化肥农药、粮食种植、农田水利、生猪板块机会。

中航证券认为,本次全球粮食行情仍可能持续受到俄乌冲突、气候异常下保护主义抬升的支撑,建议关注种植、种子及化肥农药三个板块。种植、农化板块的预期高点在粮食和食品价格高点前。但粮价高点后,预期回归,种植、农化等相关板块仍有较好表现。
东吴证券表示,粮食安全主题投资机会包括生产(种业、化肥农药、粮食种植、农田水利&农机装备),流通(供应链管理、下游加工)。

风险提示:全球地缘政治冲突加剧;国内疫情蔓延,宏观经济增长不及预期等。
资料来源:联合国粮农组织《2022全球粮食危机报告》、国际粮食政策研究所、中航证券、东吴证券、光大证券、国金证券、申万宏源、中信建设、Wind等。
(声明:文章内容仅供参考,不构成投资建议。投资者据此操作,风险自担。)
更多内容请下载21财经APP
本站声明:网站内容来源于网络,如有侵权,请联系我们,我们将及时删除。
© 版权声明
文章版权归作者所有,未经允许请勿转载。