
迅雷玩客币_迅雷玩客币最新价格
最近有很多读者朋友对迅雷玩客币有疑问。今天,一些热情的网民整理了相关知识来回答!其他朋友想了解迅雷玩客币最新价格,这个网站已经为你找到了问题的答案,让迅雷玩客币我们一起看看,希望能帮助你。

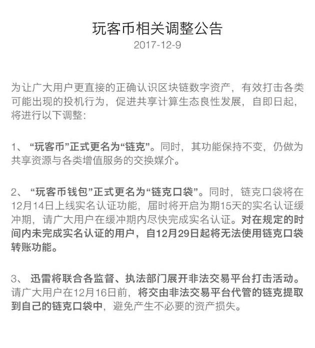
官方调整公告
迅雷今日发布《玩客奖励计划重大调整公告》。公告称,即日起玩客奖励计划将进行调整,包括更名“链克”等。本月14日,玩客币将上线实名认证,缓冲期为15天,未实名用户将无法使用转账功能。
迅雷方面称,之所以更改为“链克”,除持续打击炒币行为外,也让玩客云用户更清晰认知到,“链克”是基于区块链技术,并用于迅雷和用户们共同联结的共享计算+区块链生态的产品。
它与目前市面上各种代币并不相同,与后者更多是追求热炒倒卖的目的不同。此外,迅雷还成立专门团队来制止投机者炒币行为,通过多种手段来控制玩客币交易规模,包括与政府的多项合作措施,不久后双方将出台更长远的监管措施。
自推出玩客云后,迅雷屡屡登上“头条”,加之近期与迅雷大数据公司公开化“内讧”,再度将迅雷CEO陈磊推到风口浪尖。
12月4日,陈磊在接受新浪科技专访时称,未来所有区块链都必须要有管理手段,来监管投机行为,“投机者自己占便宜,用户倒霉,让企业背锅。任何区块链技术一旦走入少数人管理之后,最终会失去价值”。所以,迅雷在设计玩客云系统时进行了创新,创新的目的是为了提升结算效率,此外系统还允许进行管理。
本站声明:网站内容来源于网络,如有侵权,请联系我们,我们将及时删除。
© 版权声明
文章版权归作者所有,未经允许请勿转载。