银行理财产品有哪些(中国邮政银行理财产品有哪些)

财经资讯3年前 (2023)发布 EditorY
15,792 0

银行理财产品有哪些(中国邮政银行理财产品有哪些)

作者:廖志明、戴甜甜
来源:志明看金融

资管新规过渡期已是过去式,银行理财业务进入理财公司时代,揭开了规范发展的新序幕。本文回顾了2021年银行理财市场的发展概况与新发理财产品的基本情况,重点梳理了FOF型与ESG主题理财产品的概况,并结合改进后的银行理财产品评价方法对2021年完整运行的理财产品进行排名,供投资者参考。

银行理财业务进入理财公司时代,揭开了规范发展的新序幕。截至2021年末,已有29家理财公司获批筹建,其中22家已经正式开业。截至2021年9月末,理财公司产品规模13.7万亿,市场份额占比达49%,预计2021年底占比将进一步提升。

监管政策逐步完善,创新产品层出不穷。2021年,银保监会在资管新规、理财新规的大框架下,进一步完善了对理财公司、理财产品的监管要求,规范了理财公司理财产品销售行为,明确了现金管理类理财产品的监管标准,推动了理财产品的流动性管控。2021年,养老理财、商品及衍生品类理财、REITs理财产品等创新产品层出不穷,满足了投资者多样化的资产配置需求。

从数量上来看,2021年理财公司产品布局仍以固收类、封闭式管理为主,中低风险和中风险的产品数量最多,且多为长期限产品,1-3年期产品数量占比超五成。根据中国理财网,截至2022年1月2日,理财公司于2021年以公募形式发行并存续的理财产品(包括2021年母行迁移至理财公司的产品)共有5806只,其中封闭式净值产品共3516只,开放式净值产品共2290只;从股东性质来看,国有行控股的理财公司新发产品数量最多;从产品类型来看,新发产品仍以固定收益类为主,共4952只,占比85.29%;从产品投资期限来看,多为长期限产品,1-3年期产品占比超五成;从产品风险等级分布来看,中低风险与中风险的新发产品数量最多,总占比达到98.59%。

FOF型银行理财产品稳步发行,仍是固定收益类居多。2021年,共有12家理财公司发行并存续85只FOF型理财产品,相比2020年仅5家理财公司布局了FOF型产品,2021年各理财公司布局FOF型产品的步伐加快。

理财公司积极探索ESG主题产品,多为长期限的固定收益类产品。2021年,共有15家理财公司发行并存续99只ESG主题理财产品(包括碳达峰、碳中和和绿色金融主题),其中股份行控股的理财公司共发行了46只ESG主题产品,占比接近一半。

由于2021年仍处在资管新规过渡期,理财产品的信息披露仍不够规范透明,我们对银行理财产品评价方法进行修改,基于中国理财网披露的净值数据,计算出2021年完整运行的理财产品的定量指标得分,并按照产品类型、运作方式及风险等级进行划分,筛选出不同类别下2021年度表现前十的理财产品线,并计算出各理财公司旗下不同类别银行理财产品定量指标得分的算数平均值,得出不同运作模式下理财公司的固定收益类和混合类产品运作排名

风险提示:本报告全部基于理财公司官网与中国理财网披露的客观数据进行统计与分析,理财产品过往业绩并不预示其未来表现,亦不构成投资建议。

一、2021年理财公司发展概况

理财业务已经进入理财公司时代。资管新规明确规定:“主营业务不包括资产管理业务的金融机构应当设立具有独立法人地位的资产管理子公司开展资产管理业务,强化法人风险隔离,暂不具备条件的可以设立专门的资产管理业务经营部门开展业务。”理财新规进一步明确:“商业银行应当通过具有独立法人地位的子公司开展理财业务。暂不具备条件的,商业银行总行应当设立理财业务专营部门,对理财业务实行集中统一经营管理。”自2018年12月首批理财公司获批筹建,2019年5月建信理财率先正式开业以来,截至2021年末,已有29家理财公司获批筹建,其中22家已经正式开业。银行理财已经进入理财公司时代,揭开了规范发展的新序幕。

银行理财产品有哪些(中国邮政银行理财产品有哪些)

理财公司市场份额占比近半。截至2021年9月末,理财公司理财产品存续规模合计13.69万亿元,占理财产品存续规模的49%。我们认为,随着商业银行陆续设立理财公司,理财公司将继续承接母行的理财产品,理财公司市场份额将进一步提升,未来理财业务将主要由理财公司开展。

银行理财产品有哪些(中国邮政银行理财产品有哪些)

理财公司的产品布局以固定收益类(含现金管理)为主,并注重特色发展,积极发力“固收+”与混合类产品。目前,主要理财公司产品体系以固收类为主,产品线覆盖现金管理类、固定收益类、混合类、权益类、另类资产、多资产等。在产品设计上,充分发挥各自的优势,体现差异化的战略布局。例如中银理财依托集团全球化的优势,布局外币理财,其外币理财数量居理财公司首位。根据中国理财网,截至2021年末,中银理财美元理财产品存续数量达38只,占理财公司外币理财数量的39%。工银理财依托科技与跨境实力推出权益、量化、跨境三大系列特色产品。

银行理财产品有哪些(中国邮政银行理财产品有哪些)

二、监管政策逐步完善,创新产品层出不穷

01

监管规则逐步完善,促进理财业务规范健康发展

2021年,银保监会在资管新规、理财新规的大框架下,进一步完善了对理财公司、理财产品的监管要求,先后出台了《理财公司理财产品销售管理暂行办法》、《关于规范现金管理类理财产品管理有关事项的通知》和《理财公司理财产品流动性风险管理办法》等文件,规范了理财公司理财产品销售行为,明确了现金管理类理财产品的监管标准,推动了理财产品的流动性管控。

银行理财产品有哪些(中国邮政银行理财产品有哪些)

规范理财公司理财产品销售行为,对标资管行业统一标准。

为了进一步完善理财公司制度规则体系、适应理财产品销售法律关系变化、对标看齐资管行业统一标准,银保监会出台了《理财公司理财产品销售管理暂行办法》,明确了理财公司理财产品销售主体活动范畴、销售机构范围、从事销售业务活动应当持续具备的条件以及销售机构责任等。该办法自2021年6月27日起施行,施行前的理财产品销售业务活动不符合该办法相关要求的,理财公司与**销售机构应当在该办法施行之日起6个月内完成整改。

明确现金管理类理财产品的监管标准,拉平现金管理类理财与货币基金的监管要求。为统一监管规则,银保监与央行发布《关于规范现金管理类理财产品管理有关事项的通知》,将现金管理类理财监管要求与货币基金拉平。现金管理类理财新规与公募货基监管要求在“T+0”赎回限额、组合久期等方面完全一致,在投资禁止、投资集中度、偏离度上要求基本一致。现金管理类理财新规过渡期到2022年底,过渡期内,新发行的现金管理类产品应当符合新规要求,不符合新规的存量产品应在过渡期内根据新规进行整改。

充分借鉴国内外监管实践,对理财产品流动性管控重点进行明确与规范。《理财公司理财产品流动性风险管理办法》充分借鉴了《公开募集开放式证券投资基金流动性风险管理规定》、《证券期货经营机构私募资产管理计划运作管理规定》、《公开募集证券投资基金运作管理办法》等相关规定,其中公募理财要求基本对照公募基金,私募理财要求对照资产管理计划。理财公司流动性风险管理办法要求下,理财公司与基金公司在内部控制的要求上完全一致;理财产品与基金产品在申购赎回管理和流动性风险管理工具方面的要求上完全一致,在产品设计、投资交易限制、信息披露方面基本一致。该办法自2022年5月10日起施行。

02

创新产品层出不穷,满足投资者多样配置需求

随着居民财富的不断累计,居民的理财需求也不断升级。2021年,养老理财、商品及衍生品类理财、REITs理财产品等创新产品的出现,满足了居民多样化的资产配置需求。

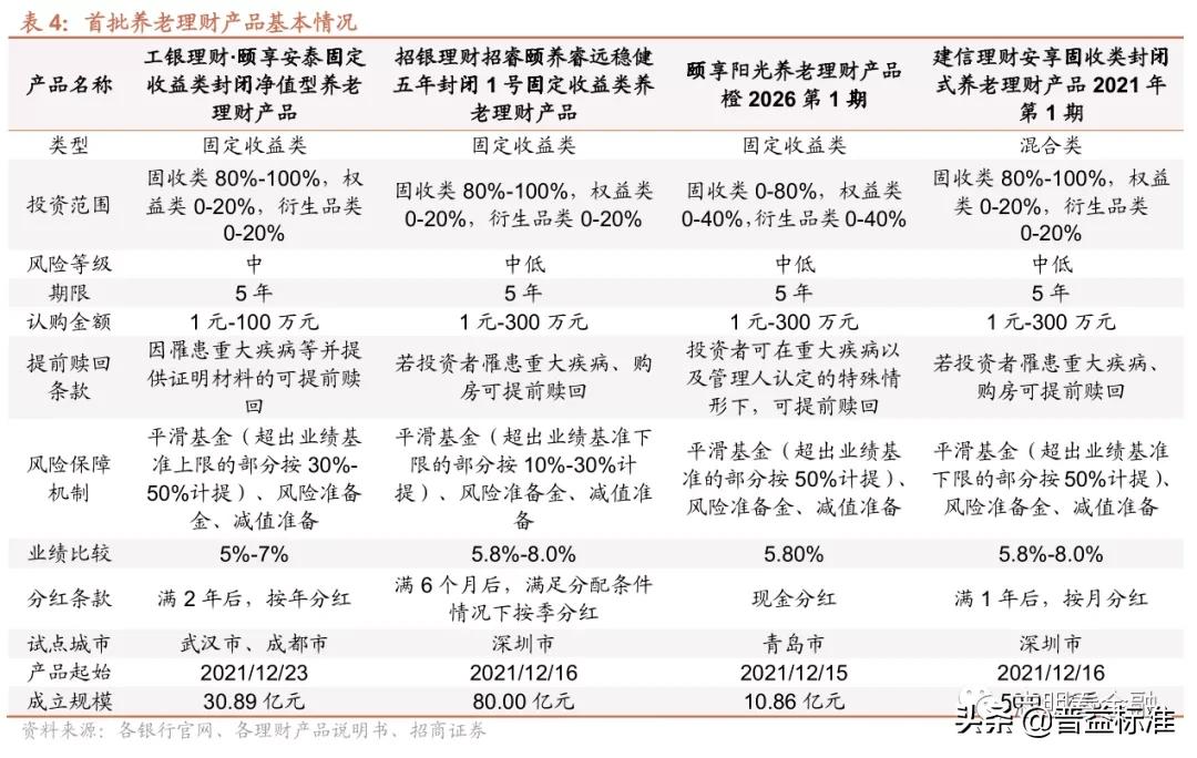
养老理财需求旺盛,首批试点养老理财产品面世。我国居民的养老需求旺盛,银保监会副主席肖远企曾表示,“目前,我国60岁及以上人口达到2.64亿,养老金融需求巨大。我国居民存款已超90万亿元,可转化为长期养老资金的金融资产非常可观。”2021年9月10日,银保监会发布《关于开展养老理财产品试点的通知》,选择工银理财(武汉市和成都市)、建信理财(深圳市)、招银理财(深圳市)和光大理财(青岛市)“四地四家机构”开展养老理财产品试点,试点期限暂定1年,每家试点机构养老理财募集规模不超过100亿元。根据各银行官网,四家试点机构首批养老理财产品均已于2021年12月成立,成立规模合计172亿元。从产品设计来说,四只产品较为契合投资者的养老需求,具有稳健性、长期性、普惠性等特点。四只产品的风险等级为二级或三级,风险相对较小,还引入平滑基金、风险准备金、减值准备等风险保障机制,增强产品风险抵御能力。四只产品均为5年期封闭式产品,期限相对较长。在期限较长的情况下,四只产品均设置了现金分红和特殊情况下可提前赎回的条款,解决了流动性问题。

银行理财产品有哪些(中国邮政银行理财产品有哪些)

兴银理财发行衍生品类理财,进一步丰富了理财公司产品线。2021年9月1日,兴银理财发行了理财公司首支商品及衍生品类理财产品-兴银理财指数新动力1号,该产品**规模1.0亿元。随后,兴银理财发行了第二只商品及衍生品类理财产品-兴银理财指数新动力2号,发行规模0.7亿元。两只衍生品类理财产品均挂钩中证500指数,到期可获取高于指数的收益。以兴银理财指数新动力2号为例,该产品有区间安全垫,在指数下跌20%以内可获取保护,即中证500指数在存续期内任一日未跌破期初价格的80%,该产品至少获取6%的收益。即使在存续期内任一日中证500指数跌破期初价格的80%,则该产品到期收益率也高于指数涨跌幅。兴银理财指数新动力系列产品类似于雪球型结构产品,而雪球型产品迎来强监管。根据券商中国报道,2022年1月5日,部分信托公司雪球发行被叫停,此前中基协也对券商资管计划投资雪球的比例进行限制。我们认为,严监管下,衍生品类业务的发展还有待观察。

银行理财产品有哪些(中国邮政银行理财产品有哪些)

理财资金试水公募REITs,光大理财推出**公募REITs理财。公募REITs表现出了既能获取稳定现金流同时又能享有资产增值收益的“股债双性”,是较为优质的配置资产,银行理财参与积极性高。工银理财、建银理财等理财公司参与投资首批公募REITs,根据中国证券报,建行副行长张敏在中国REITs论坛2021年会上表示,建信理财共参与8单基础设施公募REITs投资,合计认购金额超过32亿元,最终获配金额5.2亿元。2021年11月4日,光大理财发行了理财公司首只公募REITs理财产品——阳光红基础设施公募REITs优选1号。该产品为中风险一年定开的权益类产品,主要投向公募REITs基金(公募REITs的投资比例不低于80%)。理财资金陆续试水公募REITs,资产配置品种进一步拓宽。

三、2021年新发理财产品概况

01

国有行控股的理财公司新发产品数量最多,以封闭式产品为主

根据中国理财网上披露的信息,截至2022年1月2日,理财公司于2021年以公募形式发行并存续的理财产品(包括2021年母行迁移至理财公司的产品,下同)共有5806只,其中封闭式净值产品共3516只,开放式净值产品共2290只。其中,工银理财新发产品数量最多,达763只,占比13.14%,其次是青银理财、建信理财、中银理财和信银理财,占比分别为12.06%、8.61%、8.03%和7.18%。其中2020年9月开业的青银理财较多产品由母行迁移而来,于2021年新发的产品较多。

银行理财产品有哪些(中国邮政银行理财产品有哪些)

从股东性质来看,国有行控股的理财公司新发产品数量最多,有2206只,其中封闭式净值产品数量占比70.17%;此外,城商行、农商行和合资机构控股的理财公司新发产品也以封闭式产品为主,封闭式产品占比分别为81.25%、68.10%和98.08%,而股份行控股的理财公司新发产品中,开放式净值产品占比较高,为77.72%。

银行理财产品有哪些(中国邮政银行理财产品有哪些)

02

从产品类型来看,新发产品仍以固定收益类为主

从产品类型来看,2021年理财公司新发产品以固定收益类为主,共4952只,占比85.29%,混合类产品数量为840只,权益类产品及商品及金融衍生品类产品较少,分别为12只和2只。其中,商品及金融衍生品类产品分别为兴银理财旗下的兴银理财指数新动力1号与2号,均为封闭式净值型产品,运作期为1年,并且为理财市场上首批商品及金融衍生品类产品;12只权益类产品均为开放式净值型产品(包括定开),相比2020年只发行了4只权益类产品有较大提升,且大部分为股份行和城商行控股的理财公司产品。

银行理财产品有哪些(中国邮政银行理财产品有哪些)

银行理财产品有哪些(中国邮政银行理财产品有哪些)

03

从投资期限来看,1-3年期产品数量占比超五成

从产品投资期限来看,2021年理财公司新发产品主要为长期限产品,1年期及以上产品数量共3139只,占比54.07%。封闭式产品与开放式产品的期限结构分布有所不同,2021年新发的封闭式产品期限集中在1-3年,而新发开放式产品期限大多在1年以内。

银行理财产品有哪些(中国邮政银行理财产品有哪些)

04

从风险等级来看,中低风险和中风险的产品数量最多

从产品风险等级分布来看,2021年理财公司新发的产品风险等级主要分布在中低风险与中风险,总占比达到98.59%;中高风险的产品有28只,而2020年新发的中高风险产品仅5只;高风险产品仅有5只,均为开放式净值型产品,期限在3个月以内,包括1只混合类产品及4只权益类产品。

银行理财产品有哪些(中国邮政银行理财产品有哪些)

综上分析,与2020年的理财产品布局情况类似,2021年理财公司产品布局仍以固收类、封闭式管理为主,风险等级主要分布在中低风险和中风险,且多为长期限产品,1-3年期产品数量占比超五成。

05

FOF型银行理财产品稳步发行,仍是固定收益类居多

2021年,共有12家理财公司发行存续85只FOF型理财产品,相比2020年仅5家理财公司布局了FOF型产品,2021年各家公司正在加快推出FOF型产品的步伐。根据《中国银行业理财市场半年报告(2021年上)》统计,截至2021年6月底,银行及理财公司共存续FOF型理财产品153只,存续规模1144亿元,其中,理财公司FOF型产品规模占全部FOF型理财产品存续规模的70.94%。从资产配置的情况来看,FOF型理财产品所**募基金的资产中,股票型和混合型基金的规模合计占比36.80%,FOF型理财产品通过配置公募基金,能够成为理财公司间接布局权益类资产的一种方式。

2020年FOF型理财产品主要由国有行控股的理财公司发行,而2021年则以股份行为主,共发行了42只FOF型产品,且均为开放式净值型产品,占比接近一半,其中信银理财公司共发行了34只FOF型理财产品,大幅超过其他理财公司;

从投资类型和风险等级来看,2021年新发的FOF型理财产品仍以固定收益类为主,共62只,占比72.94%,风险等级以中风险为主,共68只,占比80%;

从投资期限和运作方式来看,2021年新发的FOF型理财产品投资期限主要为1年及以下,共62只,占比72.94%,并且均为开放式净值型产品,封闭式净值产品仅19只,投资期限均在1年以上。

银行理财产品有哪些(中国邮政银行理财产品有哪些)

银行理财产品有哪些(中国邮政银行理财产品有哪些)

银行理财产品有哪些(中国邮政银行理财产品有哪些)

梳理2021年发行并存续的FOF型理财产品的理财公司产品线情况,如下所示:

银行理财产品有哪些(中国邮政银行理财产品有哪些)

06

理财公司积极探索ESG主题产品,多为长期限的固定收益类产品

根据《中国银行业理财市场半年报告(2021年上)》,2021年银行理财市场大力响应国家政策号召,多家理财公司持续发行ESG主题的理财产品,积极响应国家政策号召,践行社会责任投资,参与塑造和完善ESG投资体系,助力我国碳达峰、碳中和目标实现,还有机构推出了投向更为鲜明的“碳达峰”、“碳中和”主题理财产品。

2021年,共有15家理财公司发行并存续99只ESG主题理财产品(包括碳达峰、碳中和和绿色金融主题),其中股份行控股的理财公司共发行了46只ESG主题产品,占比接近一半,且多为开放式净值型产品,其中华夏理财公司共发行了37只ESG主题理财产品,其次为中银理财,共发行了23只;

从投资类型和风险等级来看,2021年新发的ESG主题理财产品以固定收益类为主,共70只,占比70.71%,无权益类产品,风险等级主要为中风险与中低风险,共98只,中高风险的ESG主题理财产品仅一只,为宁银理财发行的宁赢混合类碳中和开放式理财产品1号(最短持有1年);

从投资期限和运作方式来看,2021年新发的ESG主题理财产品投资期限主要为1-3年,共61只,占比61.62%,其中45只为封闭式净值型产品,其次为6-12个月期限的产品,共28只,其中27只为开放式净值型产品。

银行理财产品有哪些(中国邮政银行理财产品有哪些)

银行理财产品有哪些(中国邮政银行理财产品有哪些)

银行理财产品有哪些(中国邮政银行理财产品有哪些)

梳理2021年发行并存续ESG主题理财产品的理财公司旗下产品线情况,如下所示:

银行理财产品有哪些(中国邮政银行理财产品有哪些)

四、2021年银行理财市场表现排名

01

银行理财产品评价方法简介

根据我们在研究报告《银行理财产品评价体系研究系列之一——如何评价银行理财产品?》中提出的银行理财产品评价方法,需要根据产品说明书中的投资范围、投资比例、投资策略等信息重构银行理财产品分类体系,在不同的细分类别下结合定量与定性指标对银行理财产品进行打分评价,具体的细分类别与定量指标选取如下:

银行理财产品有哪些(中国邮政银行理财产品有哪些)

然而目前银行理财产品的信息披露还不够规范透明,就可获得的数据来看,无法对所有的理财产品进行以上详细的分类,并且根据中国理财网上披露的产品净值数据,现金管理类产品的净值数据均为1,也无法获得所有产品的规模数据,因此我们不对现金管理类产品进行评价。

从固收类银行理财年化Sharpe比率来看,排名前20的理财产品均为封闭式产品,排名前100的理财产品中仅2只开放式产品,且2只开放式产品都是开放周期在半年及以上的定期开放式产品。资管新规规定,封闭式产品满足一定条件的资产能用摊余成本计量,其补充文件规定,“过渡期内,对于封闭期在半年以上的定期开放式资产管理产品,投资以收取合同现金流量为目的并持有到期的债券,可使用摊余成本计量”。年化Sharpe比率排名前100的理财产品净值非常稳定,夏普比率较高,我们认为,主要由于这些产品估值方式或为摊余成本法估值,几乎没有净值波动。同样地,混合类理财产品中也会出现类似的情况,因此在资管新规过渡期结束之前使用Sharpe比率对理财产品进行评价不够合理。

基于以上几点考虑以及中国理财网上披露的有限的数据,本文对以上评价方法进行改进:

  • 用区间收益率取代Sharpe比率,我们计算出理财产品的2021年的区间收益率与最大回撤,并进行Z-score标准化后按照80%与20%的权重进行加权求和,得出定量指标得分;
  • 针对2021年完整运行的银行理财产品,即中国理财网完整披露了2021年周度净值数据的产品,将不同大类的产品按照封闭式与开放式、风险等级进行划分,并进行定量指标排名,筛选出不同类别下2021年度表现前十的理财产品线,对于产品线数量少于20只的类别,不予排名。

针对中国理财网披露的产品净值异常值或缺失值,我们做以下几点处理:

1、取每周最后一个工作日的净值数据作为周度净值数据,若因某些原因理财机构未在中国理财网登记此周的数据,则取前后的周度净值数据做插值处理;

2、有些产品涉及到分红,却在中国理财网上登记的为单位净值,所以在分红日产品累计净值会出现骤降的情况,在处理这类数据时,需要根据涨跌幅情况将骤降后的净值与骤降前的净值连接起来。

处理完2021年完整运行的银行理财产品净值数据后,计算出相应的定量指标,并在同一类别下进行产品线的排名。

02

固定收益类银行理财产品定量指标排名

2021年完整运作的固定收益类银行理财产品共1880只,其中封闭式的产品有818只,开放式的产品有1062只,按照风险等级分类后,对产品线数量超过20只的类别进行定量指标排名,如同一产品线有多期产品排名靠前,则只展示****的产品,结果如下。

可以发现,中低风险表现较好的产品来自国有行、股份行和城农商行控股的理财公司,并且期限偏长,表明各类型理财公司在布局中低风险的固收类理财产品时差异性不大;

而建信理财的产品在中风险的封闭式固收类理财产品中表现较好,独占鳌头,开放式的中风险固收类理财中则是股份行控股的理财公司产品表现较好。

银行理财产品有哪些(中国邮政银行理财产品有哪些)

银行理财产品有哪些(中国邮政银行理财产品有哪些)

03

混合类银行理财产品定量指标排名

2021年完整运作的混合类银行理财产品共449只,其中封闭式的产品有307只,开放式的产品有142只,按照风险等级分类后,对产品线数量超过20只的类别进行定量指标排名,如同一产品线有多期产品排名靠前,则只展示****的产品,结果如下。

可以发现,国股行控股的理财公司产品线更加齐全,相较中小行,发行的混合类理财产品更多。中风险的封闭式混合类理财产品仍是国有行控股的理财公司产品表现较好,其中ESG主题的产品有2只;中风险的开放式混合类理财产品中股份行控股的理财公司产品表现较好,其中光大理财、华夏理财和兴银理财分别有2只产品上榜。

银行理财产品有哪些(中国邮政银行理财产品有哪些)

银行理财产品有哪些(中国邮政银行理财产品有哪些)

04

部分权益类理财产品收益情况

截至2021年末,共有7家理财公司存续了17只权益类理财产品,其中光大理财存续4只,领跑理财公司。但大部分产品运行时间不长,本文仅展示近六月收益率排名前五的产品,其中表现**的是招银理财招卓消费精选周开一号,近6月收益率为11.36%,其次为光大理财旗下阳光红ESG行业精选,近6月收益率为10.74%。

银行理财产品有哪些(中国邮政银行理财产品有哪些)

05

固定收益类理财公司排名

同样地,我们计算出各理财公司旗下封闭式与开放式的固定收益类银行理财产品定量指标得分的算数平均值,得出不同运作模式下理财公司的固定收益类产品运作排名,如下表所示。

平均来看,无论是封闭式还是开放式的固收类理财产品,2021年光大理财、徽银理财和华夏理财的运作表现都较为出色。

银行理财产品有哪些(中国邮政银行理财产品有哪些)

06

混合类理财公司排名

我们计算出各理财公司旗下封闭式与开放式的混合类银行理财产品定量指标得分的算数平均值,得出不同运作模式下理财公司的混合类产品运作排名。

平均来看,2021年混合类理财产品运作表现较好的理财公司大多为国股行控股的理财公司,无论是封闭式还是开放式,建信理财、华夏理财、农银理财和交银理财的混合类理财产品平均表现都比较优异。

银行理财产品有哪些(中国邮政银行理财产品有哪些)

本站声明:网站内容来源于网络,如有侵权,请联系我们,我们将及时删除。

© 版权声明

相关文章