怎样学理财(怎样才能学会正确的理财知识)

财经资讯3年前 (2023)发布 EditorY
13,039 0

文章较长,全程干货,建议点赞收藏方便以后多次查看。

这个问题可以拆成以下4个问题:

1、心理篇:新人为什么想学习理财?

在中国,固有传统观念是羞于谈钱,学校和家庭也很少进行财商教育,很多人对金钱的理解都很浅薄,认为长大后好好工作,就能赚钱。

再加上当今消费主义盛行,很多人都想躺平,讲究及时行乐,省钱和存钱的观念比较少,更不要说理财了。

所以通常来说,新人小白想学习理财,绝大多数是因为某些人或事触发了对金钱认知的改变。

例如钱少的人发现某天钱多的好处,想赚更多的钱,想学理财;钱多的人,担心通货膨胀或意外导致财富缩水,想打理好自己的财富,想学理财。

这些都是正常的想法,但是我要提醒每个新人,理财并不能一夜暴富,今天一倍,明天两倍,想清楚理财的目的,做好长期打算,降低预期,理财才能给你快乐,才能坚持下去。

2、缘由篇:新人为什么要学习理财?

根据二八原则,这个世界上,80%的财富集中在20%的人手中,大部分普通人都不算富人,理财都是很有必要的。

但是很多人说自己的钱少,没有理财的必要,等我钱多了,我再理财,这是一种错误的观念。

人生在世,钱不是目的,钱背后交换的资源才是。你要这么想,活在这个世上,一定有什么东西是你想追求的,虽然钱不是**的,但现代社会,普通人90%的问题都可以靠钱解决。

那么我想要什么东西,那就必须要有钱,这样为了得到这个东西,你自然会想去省钱、存钱、挣钱去得到它,这就是理财。

所以,理财是一辈子的事,理财就是理人生,我建议你一定要学习理财。

3、学习篇:新人怎么系统地学习理财?

新人学习理财首先要阅读,有句话说的好,你所有的财富都是你认知的变现。

所以广泛阅读,提升认知,建立富人思维,你的财富观才能改善生活。

想系统学习更多的理财知识,可以看下我的这篇回答,有什么关于理财/基金/股票/投资相关的入门书籍推荐呢?

4、实践篇:新人选择什么样的理财方式?

有了认知后,理财也要多实践,新人选择理财的方式有很多,比如存银行定期、基金、股票、年金险等。

比较适合新手入门,风险可控,长期收益不错的,可以选择指数基金。

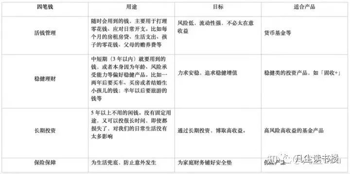
新手建议把资金按照下面“四笔钱”的方式进行规划,然后按照家庭的财务状况合理分配。

怎样学理财(怎样才能学会正确的理财知识)

总之,“一定数量”的金钱是为了实现人生目标而服务的,例如生活的改善、个人的成长、对家人的付出、对子女高质量的教育、体面地退休等。

追求这些真正有意义的目标,理财才能长期坚持下去。同时,理财中,复利的增长需要足够长的时间,所以理财这件事,越早开始越好。

最后,理财本质上是一项技能,技能是需要学习的,虽然学习难免犯错,但是必须要在错误中有所长进,否则为了蝇头小利就去赌博冒险,是非常不值得的。请牢记,投资有风险,入市需谨慎。

码字不易,如果对你有帮助,欢迎点赞支持;如果对文章内容有任何的疑问或者是我有写的不对的地方,欢迎评论区与我探讨。

本站声明:网站内容来源于网络,如有侵权,请联系我们,我们将及时删除。

© 版权声明

相关文章