fof基金(fof基金怎么买)

财经资讯3年前 (2023)发布 EditorY
9,796 0

?作者:雪球用户网叔点财
来源:雪球
著作权归作者所有。商业转载请联系作者获得授权,非商业转载请注明出处。
风险提示:本文所提到的观点仅代表个人的意见,所涉及标的不作推荐,据此买卖,风险自负。

1、FOF基金是什么?

2、FOF基金值得投资吗?

3、FOF基金怎么投资?

4、有哪些表现比较好的FOF基金

今年的市场,只能用神鬼莫测来形容。

板块分化到拉丝,几乎每天都是冰火两重天。

大盘看似起起伏伏,但基本涨一天,跌两天。长期来看依旧是在横盘震荡中持续阴跌。

年初至今,沪深300指数跌了将近7个点,最大回撤高达-18.19%。

上证指数看似风风火火,但也只涨了4个点,最大回撤是-9.16%。

fof基金(fof基金怎么买)

纵观公募基金市场,可谓生灵涂炭,民不聊生。

许多去年涨50%甚至翻倍的战斗基,今年全都变垃基。

收益率几乎全是负的,绿的让人发慌。

所谓乱世出英雄,乱市出奇基。

最近几年处境一直非常尴尬的FOF基金(日常劝退基),今年却凭借着闷骚的业绩脱颖而出,一举成为当红炸子基。

fof基金(fof基金怎么买)

Wind数据显示,目前成立一年以上的FOF基金一共163只。

从收益率来看,这163只FOF基金今年以来全部碾压沪深300指数,即使是表现拉跨的的,超额收益也高达5%。

从回撤来看,更是独领**,163只FOF基金中,仅有4只最大回撤大于沪深300指数。

一句话来总结今年的FOF基金——稳得一批

fof基金(fof基金怎么买)

因业绩**,FOF基金今年来市场规模暴增86%,总规模接近1700亿。

FOF基金是什么?真的赚钱吗?该怎么投?有哪些FOF基金表现较好?

今天,网叔就来给大家好好唠唠FOF基金。

一、FOF基金是什么?

FOF基金,英文全名是Fund of Fund。

翻译过来就是基金中的基金。

简单讲就是买基金的基金。

普通基金投资的一篮子股票、货币、债券等有价证券。

而FOF基金投资的却是一篮子基金。

fof基金(fof基金怎么买)

这时候有的小伙伴就会说了。

这不就是套娃吗?

从某种程度上来说,FOF基金还真就是套娃。

不过,这个套娃并非简单的“俄罗斯”套娃。

我们买FOF基金,本质上是把钱交给专业机构,借助机构强大投研力量和基金经理的专业投资能力,帮我们筛选出优质基金,构建合理大类资产配置。

从而达到优化投资组合、降低风险、提高收益的目的。

比起自己选基金,FOF基金解决了投资者资产配置难、择时难和选基难三大难题。

具体解决效果如何,在下文的的业绩复盘中会得到验证。

但不管效果如何,钱肯定是要掏的。

fof基金(fof基金怎么买)

我们都知道,买基金一般要交管理费和托管费等各种费用。

但因为FOF基金本身就是一只母基金,投的是一堆子基金。

所以我们买FOF基金,不仅要交FOF(母)基金本身各种费用,同时还得交其投资(子)基金的各种费用。

也就是说,FOF基金的费率是Dobule的,双重的。

当然,为了避免基金公司无限套娃,收取多重费率。

监管层特别规定:FOF基金不能投资其他FOF。

fof基金(fof基金怎么买)

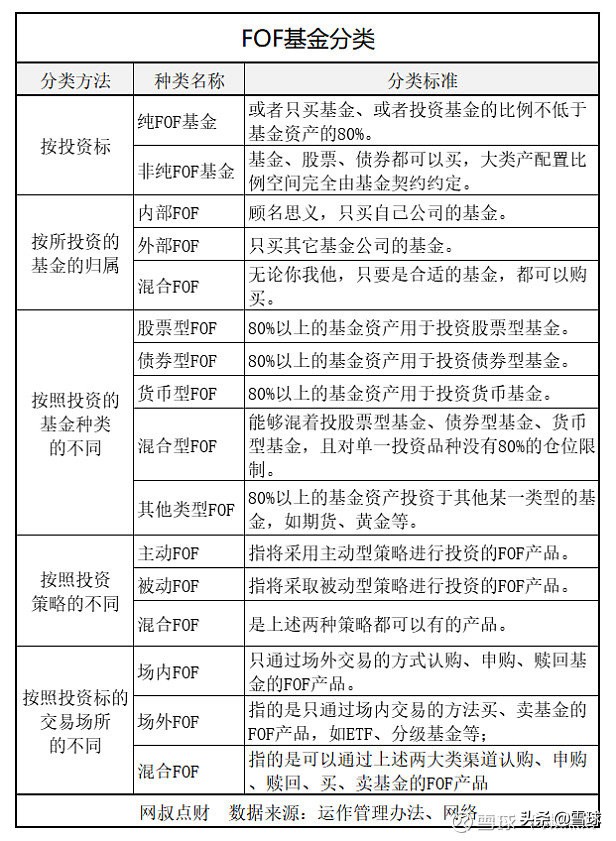
FOF基金按照不同的分类方法种类繁多。

具体分类方法网叔总结在了以下表格中,感兴趣的小伙伴可以细看。

fof基金(fof基金怎么买)

这里必须需要注意一点。

想知道一只FOF基金到底属于什么种类、采取什么投资策略等一系列繁琐问题,单从基金首页和持仓是很难看出来的。

具体情况还得看《招募说明书》。

招募说明书就是FOF基金的投资说明书。

在招募说明书中有个章节叫“基金的投资”。

关于这只FOF将来会买什么基金,用什么投资策略,对于不同种类的、具有不同风险收益特征的基金,会采取什么样的配置比例等等都有详细说明。

fof基金(fof基金怎么买)

好了,接着之前的继续讲。

在投资中,为了方便起见,FOF基金一般采用第三种分类方法。

即按照投资基金种类的不同,把FOF分为以下5类。

(1)股票型FOF:80%以上的基金资产用于投资股票型基金(包括股票指数基金)。

(2)债券型FOF:80%以上的基金资产用于投资债券型基金(包括债券指数基金)。

(3)货币型FOF:80%以上的基金资产用于投资货币基金,且剩余基金资产的投资范围和要求应当与货币基金一致。

(4)混合型FOF:顾名思义,就是能够混着投股票型基金、债券型基金、货币型基金,且对单一投资品种没有80%的仓位限制。

(5)其他类型FOF:80%以上的基金资产投资于其他某一类型的基金,如期货、黄金等。

除了对单一品种基金的投资比例有要求。

在实际运作中,为了避免风险过度集中,监管层对单只基金投资占净值比也有20%上限的要求。

看起来还是有点多是吧。

别担心,当前市场上一共237只FOF基金,其中混合型基金就占了235只。

为什么?

因为混合型FOF基金对投资单一品种仓位限制最少,能够最大限度的发挥大类资产配置的作用。

也就是说,对于大多数投资者而言,我们只要了解混合型FOF基金就足够了。

混合型基金又分为偏债混合型、(股债)平衡混合型、偏股混合型三大类。

这几种FOF基金收益和风险逐渐递增。

大家可以根据自己的的风险偏好进行选择。

至于具体怎么看,在哪里看。

随便打开一个基金网站,一般在基金首页都会有显示:

fof基金(fof基金怎么买)

我国第一批公募FOF基金成立于2017年10月。

到现在满打满算不到4年,**可以称得上是新品种。

不过放眼美国市场,FOF基金早已发展的非常成熟。

1985年,先锋基金推出了历史上第一支FOF基金。

最初的FOF基金,主要是为了解决基民选基难的问题。

此后,历经市场磨炼,FOF基金逐渐进化成集精选基金和大类资产配置于一身的代表基金。

因波动小,收益稳健逐渐成为养老基金的重要组成部分,并且从2000年起迎来爆发式增长。

fof基金(fof基金怎么买)

截止到2016年,美国的FOF基金数量超过1400只,总规模达到1.87万亿美元,占美国公募基金基金总规模11%。

当前,我国的公募基金总规模将近22万亿。

而FOF基金总规模只有不到1700亿,占比仅为0.77%。

比起美国,我国的FOF基金还有很长的路要走。

运作模式和监管制度等各个方面还有很大改进空间。

从FOF基金本身的设计思路和国外FOF基金发展史来看,我们大致可以总结出FOF基金的优点与不足。

先来看优点:

(1)风险低、波动小

FOF基金分散配置多只不同的基金,把鸡蛋放在多个篮子里,比起购买单只基金,风险和波动要更小一些。

(2)专业

FOF基金是由专业投资者帮我们选择基金,做大类资产配置。比起大多数普通投资者,专业投资者的水平肯定是比较高的。这能够在一定程度上能够减少踩雷风险。

(3)省时省力

买FOF基金,不用自己辛辛苦苦选基金,也不用每天盯着PE做择时,连资产配置也不用自己动手了,基金经理会帮我们打理好一切。

比起自己买普通主动基金,更加省时省力。、

再来看缺点:

(1) 双重费率

这一点我们一开始就说过了。

FOF本身是一个母基金,旗下有很多子基金。

也就是说,我们投资FOF基金,除了要支付子基金的各种费用,还要支付母基金的。

近年来***规定,FOF基金不得收取自家基金的管理费和托管费,但投资于其他基金公司还是要收取双重费率。

即便这样,大多数FOF基金的费率还是要高于普通基金的。

(2)牛市爆发力不足

FOF主要追求的是稳健收益,将资金分别投资于不同基金,这样波动更小。

虽然在熊市和震荡市中分散投资能够分散了风险,但牛市中,收益也会被分散。

(3)偏向性

在投资过程中,部分基金经理可能会更偏向于选择自家公司的基金。

但一家公司的基金产品毕竟是有限的,而且质量良莠不齐。

如果基金经理存在个人偏好,可能做不到不到合理有效的资产配置。

(4)流动性可能较差

许多FOF基金,尤其是养老基金,都有规定锁定期限(**持有期限)。

短的可能要一个季度,长的可能要三年。

在这期间,基金是不能卖出变现的,这在很大程度上降低了资金流动性。

因此,大家在投资FOF基金时一定要注意看是否有锁定期。

比如下面这只基金,锁定期为三年,如果买的话就必须?3年内对这笔资金没有使用需求的打算。

fof基金(fof基金怎么买)

二、FOF基金赚钱吗?值得投资吗?

FOF基金赚不赚钱,值不值得投资,终究还是要靠业绩说话。

目前,A股公募市场一共有235只混合型FOF基金。

其中,成立时间一年以上的有163只,两年以上的有88只,3年以上的有16只。

客观起见,结合成立时间,网叔分别拉出了FOF基金今年以来、2020年和近三年的业绩表现。

fof基金(fof基金怎么买)

为什么选择这三个时间段?

原因很简单。

今年以来的市场分化严重,大盘走势较差,基本上可以反映横盘和震荡市FOF的业绩表现;

2020年是结构性牛市,大盘涨势迅猛,基本上可以反映牛市期间FOF的业绩表现;

近三年业绩用来反映FOF基金中长期业绩表现。

同时,网叔还拉出了这三个时间段主动权益类基金的大致业绩表现。

通过横向和纵向综合对比,我们大致可以了解A股的FOF基金在不同市场风格下表现如何。

1、今年以来的业绩

年初至今。

沪深300指数收益率是-6.94%,最大回撤为-18.19%。

在163只成立满一年的FOF基金中。有159只收益率是正的,4只收益率是负的。

fof基金(fof基金怎么买)

其中,收益率最高是16.73%,**的是-1.37%。

也就是说,凡是成立1年以上的FOF基金,今年以来的收益率全都在沪深300以上,且超额收益都在5%以上。

从回撤来看。

只有4只FOF基金最大回撤大于沪深300,其余的159只最大回撤均小于沪深300。

在(2021)震荡市中,*的FOF基金跑出了超额收益。

而同条件(成立一年以上)的主动权益类基金,只有86.03%的基金跑赢沪深300。

2、2020年的业绩

2020年。

沪深300指数收益率为27.21%,最大回撤是16.09%。

在88只成立2年以上的FOF基金中,有34只基金收益率跑赢了沪深300,剩下的54只都没跑赢。

其中收益率最高的高达50.71%,**的仅5.26%。

fof基金(fof基金怎么买)

从回撤控制来看。

只有1只回撤控制不如沪深300。

其他87只,回撤控制均好于沪深300。

总结下来,(2020结构性)牛市期间,只有38.64%的FOF基金跑出了超额收益。

而同条件(成立两年以上)下有72.34%的主动权益类基金跑出了超额收益。

3、近三年业绩

近三年。

沪深300收益率为42.19%,最大回撤是-18.19%

16只成立3年以上FOF基金中。

跑赢沪深300指数的有7只,其余9只都没跑赢。

fof基金(fof基金怎么买)

从回撤控制来看,16只FOF基金最大回撤都小于同期沪深300。

总结下来,中长期(近三年)来看,只有43.75%的FOF基金跑出了超额收益。

而同条件(成立三年以上)下有79.41%的主动权益类主动基金跑出了超额收益。

总体而言,从市场表现来看,FOF基金回撤小,波动小,但收益也更少。

在熊市和震荡市期间表现比较好,但牛市期间表现较为一般。

长期来看,收益率介于债券基金和主动权益类基金之间。

同时,我们不难发现,FOF基金两极分化还是比较严重的。

表现好的,能够轻易跑赢沪深300指数,获得较高的超额收益。

表现差的,业绩也是一言难尽。

这里要注意两点。

第一点,FOF基金的本质是大类资产配置,是穿越牛熊的长期稳健回报的产品,分散风险,平滑收益曲线,并不是追求短期的暴涨暴跌。

如果你知道怎么选基金,资产配置能力也不弱,且有时间做投资,那你完全没有必要买FOF基金。

第二点,再次强调一下,FOF基金是双重费率(除了纯内部FOF基金)。

同样的收益率,FOF赚的钱一般都要比普通权益类基金低1个点左右。

同样10%的年化收益,普通基金除去管理费年化收益能做到9%,FOF基金可能只能做到8%。

10000块投个十年收益率就相差近20%!

这一点大家在投资的时候一定要衡量清楚。

如果你想清楚以上几点,还想投FOF基金,那你可以接着往下看。

三、FOF基金该怎么投?

在上面的回测中我们得出结论:

FOF基金两极分化非常严重,表现好的和表现差的业绩相差十万八千里。

也就是说,想要获得不错的收益,选择一只**的FOF基金至关重要。

那么问题就来了:FOF基金到底该怎么选?

很简单,看以下五点。

1、看基金类型

目前市场上99%都是混合型基金。

混合型基金大致可以分为偏债混合型、平衡混合型、偏股混合型三大类

这几种FOF基金收益和风险逐渐递增,大家可以根据自己风险偏好购选择相应产品。

此外,根据FOF基金持有期限的不同,可以分为无最短持有期产品,3个月、6个月、1年的短期产品,长达2年、3年、5年的中长期产品等等。

如果感兴趣,建议大家根据资金的闲置期限来选择相应的FOF基金产品。

fof基金(fof基金怎么买)

2、看基金经理

混合型FOF本质上属于主动基金,选主动基金就是选基金经理。

基金经理无非看两点,历史业绩和从业时长。

由于A股市场FOF基金成立较晚,满打满算不到4年。

因此,基金经理的从业时长我们以两年以上为准。

任职两年以上的FOF基金经理基本上穿越了结构性牛市和震荡市两种市场风格。

历史业绩方面,我们主要以FOF基金业绩作为基金经理业绩的参考指标,因为这些基金经理可能还管理其他种类基金,所以就不看生涯业绩了。

3、看基金成立时长和历史业绩

中国的FOF基金成立较晚,2017年才成立第一批FOF基金。

对于那些成立较早,且历史业绩**的FOF基金。基金公司一般会倾向于投入更多的资源,努力打造**产品。这类基金长期来看,业绩一般不会太差。

基金的成立时长和基金经理筛选标准一样,也是两年以上。

4、看基金规模和回撤

多数人买FOF基金的都是为了做好资产配置,追求较为稳健的收益。

因此,我们把回撤列入FOF基金的筛选标准,尽量避开回撤较大(-15%以上)的FOF基金。

至于规模问题,规模太小的基金容易被清盘。

但是今年,就有34只FOF基金面临清盘风险。

要知道,全市场也不过两百多只FOF基金。

fof基金(fof基金怎么买)

因此,在选FOF基金的时候,尽量避开规模过小(低于2亿)的基金。

5、看《招募说明书》

招募说明书是FOF基金的投资说明书。

包含了基金投资风格、投资策略、各标的投资比例、费率标准等各种重要信息。

是投资FOF基金的必看项目。

经过以上四步骤选出一批表现较好的FOF基金后,具体买那只还是要回到招募说明书。

只有选出一只长期业绩**,且适合自己的FOF基金,才能尽可能提高持有体验。长期来看,拿的时间大概率会更长,收益也大概率也会更好。

四、有哪些表现**的FOF基金?

根据以上筛选思路,网叔帮大家选出了目前市场上比较**的10只混合型FOF基金。

具体筛选步骤一图以蔽之:

fof基金(fof基金怎么买)

第一步:收集全市场235只混合型FOF基金,先排查基金经理,把现任基金经理任职两年以下的164只FOF基金排除,剩下71只FOF基金;

第二步:排除掉成立时间2年以下、规模2亿元以下的40只FOF基金,剩下31只FOF基金;

第三步:排除最大回撤在-10%以上13只的FOF基金,剩下18只FOF基金;

第四步:把这18只FOF基金按照年化收益由高到低排序,选出年化收益最高的10只。

至于第五步,就需要每个人自己仔细研究《招募说明书》了。

通过以上四步,网叔筛选出当前市场上表现较好的10只混合型FOF基金。

fof基金(fof基金怎么买)

当然,以上筛选结果只用于投资交流,不构成投资建议。

具体投不投、投什么还需要每一位投资者根据自己的实际情况理性决策。

写在最后

跟普通基金相比,FOF基金的“卖点”其实是投资组合和资产配置。

有帮你管钱的味道。

而这个特点,也就注定了它会适合下面这些人群:

其一,投资资金量比较大,但不太会投资,也没时间去投资的。

其二,风险偏好较低的人群。因为是组合,风险会相对分散一些,并且专业人士在帮你管。

长期来看,卖这类基金实现资产的保值增值是没什么大问题的。

但如果你对基金比较了解,且有时间做投资,那么自己去搭建一个投资组合可能更加理想。

首先,FOF基金是单一的一个基金公司发的,那么这个基金公司在管理这类基金的时候,就会倾向性地选择自家产品。

而一家公司的好基金往往并不多。

而自己选自己搭的话,你就可以从所有基金公司中挑出那些**基金。

长期来看,这类投资策略,可能达不到“**”的配置目标。????

本站声明:网站内容来源于网络,如有侵权,请联系我们,我们将及时删除。

© 版权声明

相关文章