证券账户可以开几个户(证券账户开户可以开几个)

财经资讯3年前 (2023)发布 EditorY
9,578 0

hi,我是冉冉,CFA,您家庭的终身财务顾问。

用投研态度做保险,始于保险,不止于保险。

Hi,今天的玩转个人养老金账户,来了。

今天插播一个内容,HOW部分:个人养老金账户,如何开户?

11月25日,人力资源社会保障部宣布,个人养老金制度启动实施

证券账户可以开几个户(证券账户开户可以开几个)

干货先放前面:

证券账户可以开几个户(证券账户开户可以开几个)

01试行城市

个人养老金制度在北京、上海、广州、西安、成都等36个先行城市或地区落地。

北京、天津、上海、重庆四大直辖市。

广东广州、深圳;河北石家庄、雄安;山西晋城;内蒙古呼和浩特;辽宁沈阳、大连;吉林长春;黑龙江哈尔滨;江苏苏州;浙江杭州、宁波;安徽合肥;福建全省;江西南昌;山东青岛、东营;河南郑州;湖北武汉;湖南长沙;广西南宁;海南海口;四川成都;贵州贵阳;云南玉溪;****;陕西西安;甘肃庆阳;青海西宁;宁夏银川;新疆****。

02两个账户的开立

个人养老金需开立两个账户:

(1)个人养老金账户

简单而言,能够操作和管理投资的账户。

(2)个人养老金资金账户

简单而言,就是个人养老金账户绑定的银行卡。

这类似于咱们的证券账户和证券资金账户。

怎么开呢?

个人养老金账户

有三个渠道:

一、全国统一线上服务入口

国家社会保险公共服务平台、全国人社政务服务平台、电子社保卡“掌上12333APP”等。

二、商业银行

商业银行APP可线上开户

三、其他销售机构

通过合作的商业银行开户

咱们以国家社会保险公共服务平台为例,打开网址后,进入个人养老金账户板块,登录后可进行个人养老金账户开立。

http://si.12333.gov.cn/233284.jhtml?menuguide=1

证券账户可以开几个户(证券账户开户可以开几个)

商业银行开户也是比较便捷的方式,APP线上就可以操作,也可搭配资金账户的开立。

个人养老金资金账户

每个人只能选择一家符合条件的商业银行,经人社部信息平台核验通过后,开立名下唯一一个个人养老金账户。可以在银行的APP开立。

该账户是特殊专用Ⅱ类户,该账户资金的转入、领取、投资等不受金额限制,使用起来更加方便。

该账户每自然年缴存上限为12000元,但可以按月、分次或按年度自由缴存,不限制缴存频率、单次缴存金额等。

账户内资金可以是活期存款形式,也可以用于购买符合监管规定的个人养老储蓄、理财产品、保险、公募基金产品

TIPS:

首批开办个人养老金业务的金融机构包括6家国有大型商业银行、12家股份制银行、5家城市商业银行、11家理财公司、14家证券公司、7家独立基金销售机构和6家保险公司等。

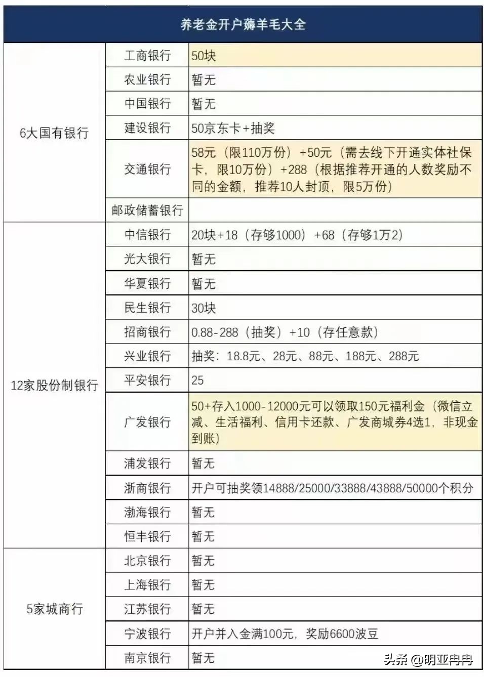
03银行优惠

商业银行即可开立养老金个人账户,也可开立资金账户。

也在推出优惠获得客户资源。

看到网上有总结的薅羊毛方法,分享给大家。(未核验源数据,大家自证哈)。

证券账户可以开几个户(证券账户开户可以开几个)

(未完待续。。。)

下一次我们说说,首批个人养老基金基金名录。

我国的三大养老支柱架构,演变成这样的:

证券账户可以开几个户(证券账户开户可以开几个)

【冉冉寻保记】关于养老的观点:

第一,养老是个必答题,未来的变化,值得你提前规划

第二,养老是个多选题,有很多工具可以选择或组合,前提是你需要怎样的养老;

第三,个人养老金账户是必选,但可能不够;

第四,养老年金保险还是我们认为的必选项,长寿风险的转移还是依赖于与生命等长的现金流。

第五,养老不只是有钱无钱的问题,更本质的是锁定稀缺性。

关于养老的规划指南:

本站声明:网站内容来源于网络,如有侵权,请联系我们,我们将及时删除。

© 版权声明

相关文章