中国***上海监管局近日披露的一份《行政处罚决定书》显示,2013年9月24日至2020年6月3日,刘某任职上海海通证券资产管理有限公司期间,?
违反《证券法》关于禁止从业人员借他人名义持有、买卖股票的规定,被罚没超1亿元。
?

截图自中国证券监督管理委员会上海监管局
1
违法炒股交易
近147亿元
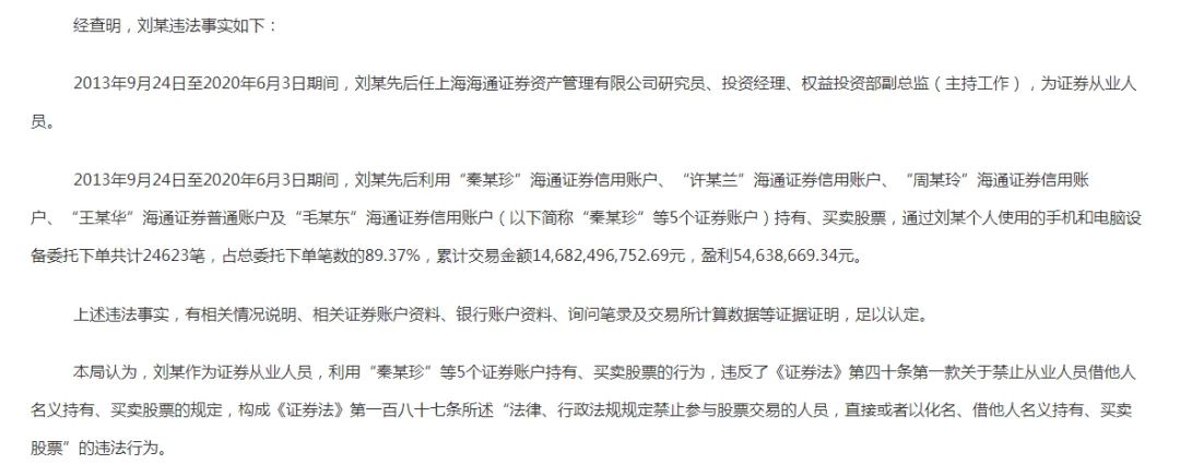
据《行政处罚决定书》,2013年9月24日至2020年6月3日期间,刘某先后任上海海通证券资产管理有限公司研究员、投资经理、权益投资部副总监(主持工作),为证券从业人员。
2013年9月24日至2020年6月3日期间,刘某先后利用“秦某珍”海通证券信用账户、“许某兰”海通证券信用账户、“周某玲”海通证券信用账户、“王某华”海通证券普通账户及“毛某东”海通证券信用账户(以下简称“秦某珍”等5个证券账户)持有、买卖股票,通过刘某个人使用的手机和电脑设备委托下单共计24623笔,占总委托下单笔数的89.37%,累计交易金额14,682,496,752.69元,盈利54,638,669.34元。
上述违法事实,有相关情况说明、相关证券账户资料、银行账户资料、询问笔录及交易所计算数据等证据证明,足以认定。

截图自中国证券监督管理委员会上海监管局
***上海监管局认为,刘某作为证券从业人员,利用“秦某珍”等5个证券账户持有、买卖股票的行为,违反了《证券法》第四十条第一款关于禁止从业人员借他人名义持有、买卖股票的规定,构成《证券法》第一百八十七条所述“法律、行政法规规定禁止参与股票交易的人员,直接或者以化名、借他人名义持有、买卖股票”的违法行为。
2
当事人申辩
罚款金额过高
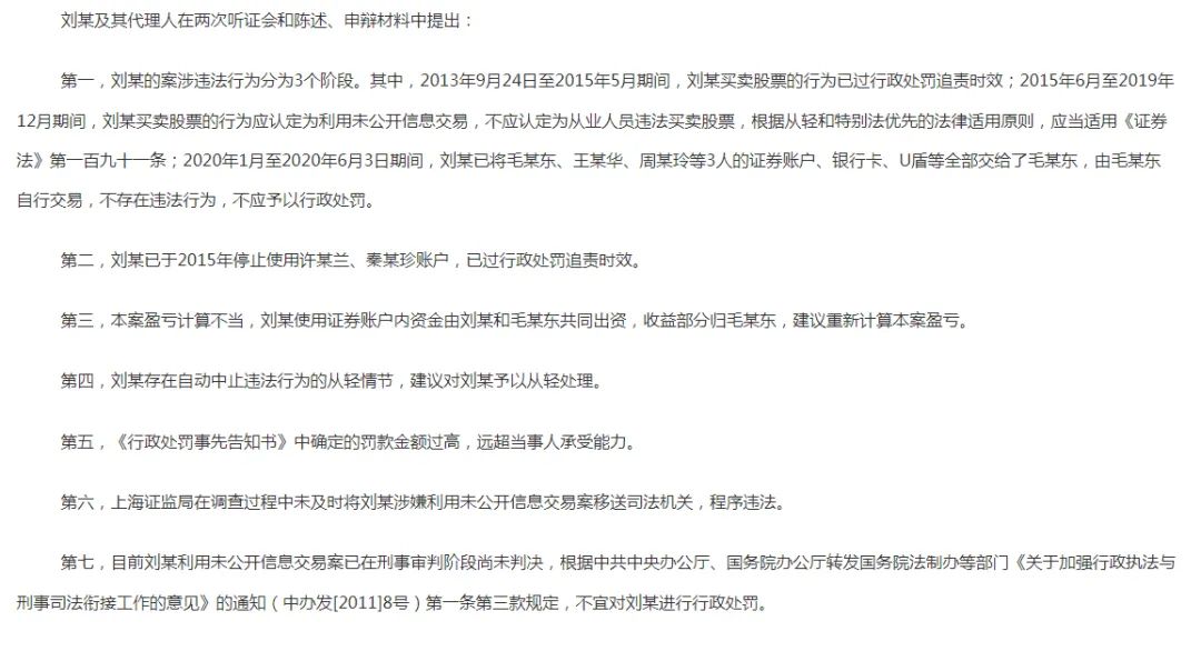
刘某及其**人在两次听证会和陈述、申辩材料中提出,本案盈亏计算不当,刘某使用证券账户内资金由刘某和毛某东共同出资,收益部分归毛某东,建议重新计算本案盈亏。

截图自中国证券监督管理委员会上海监管局
刘某及其**人认为,刘某的案涉违法行为分为3个阶段。
其中,2013年9月24日至2015年5月期间,刘某买卖股票的行为已过行政处罚追责时效;2015年6月至2019年12月期间,刘某买卖股票的行为应认定为利用未***息交易,不应认定为从业人员违法买卖股票,根据从轻和特别法优先的法律适用原则,应当适用《证券法》第一百九十一条;2020年1月至2020年6月3日期间,刘某已将毛某东、王某华、周某玲等3人的证券账户、银行卡、U盾等全部交给了毛某东,由毛某东自行交易,不存在违法行为,不应予以行政处罚。
同时,刘某存在自动中止违法行为的从轻情节,建议对刘某予以从轻处理。《行政处罚事先告知书》中确定的罚款金额过高,远超当事人承受能力。
3
监管部门认定
处罚幅度适当
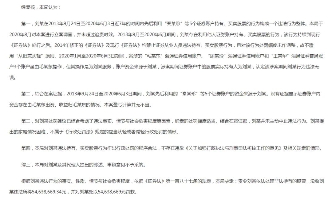
经复核,***上海监管局认为,结合在案证据,2013年9月24日至2020年6月3日期间,刘某先后利用的“秦某珍”等5个证券账户的资金来源于刘某。没有证据显示证券账户内资金存在由毛某东出资、收益归毛某东的情况。本案盈亏计算并无不当。

截图自中国证券监督管理委员会上海监管局
刘某在2013年9月24日至2020年6月3日近7年的时间内先后利用“秦某珍”等5个证券账户持有、买卖股票的行为构成一个违法行为整体。
本局于2020年8月对本案进行立案调查,并未超过追责时效。2013年9月至2020年6月期间,刘某存在利用他人证券账户持有、买卖股票的行为,该行为持续到现行《证券法》施行之后。
2014年修正的《证券法》及现行《证券法》均禁止证券从业人员违法持有、买卖股票行为,且对该行为处罚幅度未作调整,故不适用“从旧兼从轻”原则。
2020年1月至2020年6月3日期间,案涉的“毛某东”海通证券信用账户、“周某玲”海通证券信用账户和“王某华”海通证券普通账户3个账户虽由毛某东操作,但其操作是为刘某服务,账户资金来源于刘某,涉案期间证券账户中的股票实际持有人为刘某,认定该涉案期间刘某行为违法无误。
***上海监管局认为,对刘某处罚建议已综合考虑了违法事实、情节与社会危害程度等因素,确定的处罚幅度适当。结合在案证据,刘某并未主动中止违法行为。刘某提出的家庭情况困难,不属于《行政处罚法》规定的应当从轻或者减轻行政处罚的情形。
根据刘某违法行为的事实、性质、情节与社会危害程度,依据《证券法》第一百八十七条的规定,***上海监管局决定:责令刘某依法处理非法持有的股票,没收刘某违法所得54,638,669.34元,并对刘某处以54,638,669元罚款。
来源:中国新闻网(记者:石睿)、上海证监局官网
监制:牟彦秋 程淼
编辑:严海
校对:梁甜甜 张玲琳

本站声明:网站内容来源于网络,如有侵权,请联系我们,我们将及时删除。