游戏厂商,all in AI

行业热点3年前 (2023)发布 EditorY
8,399 0

来源:,作者:栗子酒

游戏厂商,all in AI

图片来源:由工具生成

交出最新一季财务报告后,英伟达的股价迎来一阵疯涨。一天之内,公司市值从7500亿美元飙升至9400亿美元,而支撑这轮增长的,无外乎英伟达在生成式AI方面的布局。随后,公司围绕AI的布局进一步落向游戏。

5月28日,英伟达在官网宣布,公司将为游戏提供定制化AI模型代工服务——Avatar Cloud Engine (ACE) for Games,该服务适用于云端和PC上的AI模型开发,开发者可通过这项服务,在其软件和游戏中搭建定制化的语音、对话和动画AI模型。

新的代工服务出现,将方便更多游戏厂商乘上这一轮AI高速发展的风潮。至少就当下来说,自ChaPT落地至今,AIGC将带给游戏产业怎样的想象力一直是市场的热议话题,尽管最终的共识还未达成,但有一点可以肯定的是,AIGC快速发展带来的技术变革,正在以最快的速度应用于游戏工业化发展的每一个环节中。AI与游戏的结合,被视为商业化更快落地的场景之一,也成为更多游戏厂商未来发展的重要方向。

大厂稳扎稳打,中厂闻风而动

事实上,游戏大厂关于AI的布局早就开始了。

2016年,腾讯设立AI Lab,相关研究至今已在社交、游戏、内容、平台等应用领域落地。其中在2021年,腾讯AI Lab 的“绝悟”团队就开始尝试将AI能力应用于游戏制作、运营及周边生态的全链路;同年,公司推出的一站式平台Game AIR,已经能够适配竞速、MOBA、纸牌、动作格斗、射击五种品类的游戏项目。

游戏厂商,all in AI

《**荣耀》绝悟AI挑战关卡

前不久,基于AI Bot与AIGC两大方向,腾讯又推出自研3D虚拟场景自动生成解决方案,该方案能够帮助游戏开发者以更低的成本创造风格多样、贴近现实的虚拟城市,大幅提升3D虚拟场景的生产效率。

相似地,网易旗下也早已布局伏羲、网易互娱两大游戏AI实验室,并已自研数十个超大规模预训练模型。截至目前,在游戏制作环节,伏羲已被应用于剧情生成、AIGC美术和AIBot等场景。今年6月,网易的手游《逆水寒》中,还将**搭载类ChaPT对话模型,让玩家体验与NPC的开放式对话。
从这个角度来说,这一轮AI的风潮对游戏大厂整体的发展走向很难产生太大的影响,相比之下,能够在战略布局层面受到影响的,还是那些“中厂”们。

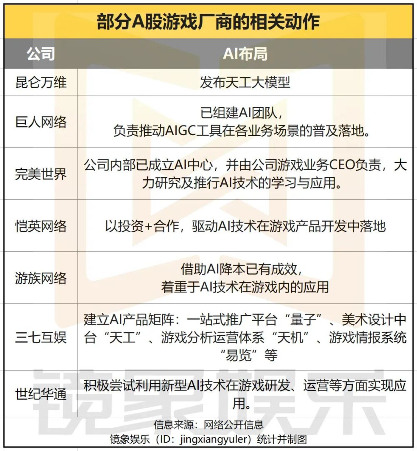
据镜象娱乐不完全统计,昆仑万维、巨人网络、完美世界等游戏厂商,都在今年上半年向外公布过自身关于AI的布局。其中,昆仑万维在发布天工大模型产品后,更一跃成为当下热门的AI概念股,1月至今,公司市值一度上涨接近680亿元。

游戏厂商,all in AI

值得注意的是,这些游戏厂商自身有一定的研发实力,为了在之后的产品竞争中掌握主动权,它们大概率不会冒着泄露自身产品数据的风险向“大厂”低头,而更倾向于自主研发或向专业的AI技术产品寻求支持。

目前,巨人网络、中手游等厂商都与百度文心一言建立合作;恺英网络投资了幻杳网络,后者自研的虚幻引擎下的AIGC工具,已能够批量形成高精度人物和场景渲染图;游族网络则尝试增强自身能力,最新的发展规划中,公司计划将现有的创新院升级为“AI创新院”,下设“智子实验室”和“红岸实验室”,分别围绕“AIGC”和“AI赋能游戏全球化”两个方向进行聚焦突破。

显然,无论是自主研发,还是寻求合作,AI+游戏已经成为大多游戏厂商的共同选择,将AI技术应用于游戏产品开发及产业链更多环节,也成了游戏厂商不得不参与的新一轮竞争。背后的指向在于,AI驱动下的游戏产业变革即将到来,对技术的把握将成为这轮淘汰赛的入场券。

AI独角兽,弯道超车的新踏板

有竞争就有次序的重新排列,弯道超车随时都有可能发生。

在AIGC的浪潮涌来之前,米哈游在此方面的布局一直都很低调。直到公司新作《崩坏:星穹铁道》发布后,米哈游配合游戏宣发,上线了自研的AI生成工具“无尽的三月七”。通过这个工具,用户可以将人物图、表情包等转化为《崩坏:星穹铁道》的主角“三月七”,由此,市场也开始关注米哈游的AI技术实力。

游戏厂商,all in AI

一方面,米哈游早在2020年就成立了逆熵AI工作室。据《崩坏:星穹铁道》制作人透露,该游戏中已经尝试将AI工具应用到角色的行为管理、3D建模调优、NPC台词等多个方面,并希望未来打造“对话永不重复的智能NPC”。另一方面,有消息称,米哈游已经参与了AI创业公司MiniMax的两轮融资,后者的创始人闫俊杰曾是前商汤科技副总裁,MiniMax的估值预计也在十亿美元以上。

换句话说,部分游戏厂商已经开始与AI领域的独角兽企业建立合作。这类AI技术公司的核心成员大多有阿里、腾讯等大厂背景,其研发方向则更专注于与游戏产业建立深度连接。随着更多类似的合作建立,这类公司也更有可能成为游戏厂商弯道超车的新踏板。

游戏厂商,all in AI

除了米哈游,长年深耕海外市场的莉莉丝游戏也是AI公司启元世界的长期投资方,后者A轮融资金额达到3亿元人民币。截至目前,莉莉丝的《万国觉醒》《三国志战略版》等多款游戏中,都应用了启元世界的游戏AI解决方案。

此外,估值同样在10亿美元上下的小冰公司也颇受行业关注。截至目前,小冰最新的A+轮融资高达10亿元人民币,网易也是该公司的投资方之一。

由此不难看出,随着游戏成为AI技术商业化的重要场景,AI+游戏也在驱动技术型独角兽企业加速成长。不只是这些行业新势力,百度、商汤等大模型研发巨头,同样尝试聚焦游戏板块,为游戏厂商提供更多对齐自身技术实力的机会,双方的深度连接下,一些变化也在悄然显现。

从降本到全产业链,AI+游戏开创的可能性

就目前而言,AI技术在游戏产业的应用,更多还是停留在产品研发的阶段,通过借助技术类的工具产品,完成降本增效的过程。

此前,游族网络曾在财报电话会议中表示,AI在2D美术应用上相对比较成熟,今年4月,公司2D美术外包成本已经降低了约25%,预计到年底可以实现更大程度的成本下降;恺英网络旗下公司星跃互动在研发中已充分应用AI工具MidJourney大批量生成场景和人物,能将创作时间从两个月降低到半个小时。

随着相关应用范围扩大,AI工具类产品还将渗透到游戏立项、研发、宣发等产业链更多环节,久谦中台专家纪要显示,AI可以帮助品类提升3%~5%的次日用户留存率,以及5%~10%的日活,而在研发端,AI的引入能够节约40%~70%的人力,节省60%~70%的时间。

然而,AI技术对游戏产业的效率提升固然重要,但游戏厂商all in AI,腾讯、网易、米哈游们着力AIGC的布局并不只为了完成产业链的优化,更在于技术的革新最终将孵化出怎样的产品。正如网易将在《逆水寒》中搭载类ChaPT对话模型,改变的不只是更沉浸的游戏场景,还在于人与游戏的对话方式,本质上,让游戏搭载AI完成智能化的跃升是一件更具想象力的事情。

游戏厂商,all in AI

换句话说,游戏厂商不约而同地选择拥抱这轮技术浪潮,一方面是为了自身在发展的过程中不被远远甩开,另一方面,游戏厂商们也都清楚,技术往往是产业变革的前哨,AIGC与游戏的结合,将伴随着对市场的洞察、产业风向的捕捉,引领新一代游戏产品的发展走向,帮助游戏厂商站在浪潮之上更靠前的位置。

当然,这是一个长期的过程,不少游戏厂商也都做好了打持久战的准备。除了腾讯、网易等大厂,米哈游各个项目组也在加大自研投入,围绕AIGC的动作更显现出公司未来持续着眼于大项目布局的决心。此外,昆仑万维不久前对外声称,公司将在未来十年坚定布局AIGC;游族网络、世纪华通等厂商也将AI+游戏视为公司发展新的增长曲线……随着整体战线拉长,技术洪流翻涌而过之后,真正留下来的才能走得更长远。

© 版权声明

相关文章