项目摘要
Mina是一个轻量级区块链。区块链大小可以保持在22 KB左右,这允许节点在低阈值硬件条件下参与。即使是算力相对较弱的移动终端,如手机和平板电脑,也可以同步验证Mina网络。
同时,节点具有良好的可扩展性,使得Mina网络更加去中心化,高度去中心化。此外,Mina还围绕零知识证明构建了一个生态系统,以保护数据隐私。它的生态应用程序snapp可以为某些场景实现特定的业务逻辑。例如,互联网数据可以不受信任地导入Mina。您还可以通过转移桥与其他公链合作,增强互操作性,实现互利共赢。
Mina由O(1)实验室团队开发,来自多个领域的**贡献者参与了Mina协议的开发。团队具有良好的发展能力和务实作风。目前,该公司共募集资金4815万美元,拥有豪华的投资机构阵容,包括paradise、Multichin和coinbase等一线投资机构,以及华尔街投资者。**的投资机构往往更注重长期价值。这些机构大多拥有自己的IP流量,这对Mina未来积极拓展市场非常有利。
在MINA推出主网络后,它与Tayer-C融资,一个信用风险平台达成合作,并与以太坊基金会联合发布了一个EVM兼容方案。目前还没有生态应用。预计Mina将在今年第四季度推出开发者工具包SDK,开始生态建设。
初始供应量为10亿美元的代币Mina将获得为期8年的大宗奖励。在主网络上线的第一年,年通货膨胀率预计将达到12%左右。通货膨胀将随着时间的推移而下降,并最终在稳定状态下降至7%。
作为以ZK snark为技术核心的公链平台,Mina未来将有机会实现隐私计算领域的各种应用,如不可信的互联网信息导入、认证、零知识证明驱动的应用程序快照等。
Mina主网上线较晚,SDK工具包还在开发中,目前没有生态应用,在一定程度上落后于Polkadot、Solana和BSC。但从长远来看,Mina拥有强大的技术社区志愿者和优质资本的支持,并坚持去中心化的理念,这有利于吸引开发者在未来独立加入其生态圈。
同时,Mina是一家主要提供零知识证明服务的公链企业。与其他综合性公共公链相比,Mina遵循差异化路线,拥有深厚的技术技能和先行者优势。它不仅避免了一般意义上的竞争,而且希望成为该领域的领先项目。
项目的开发是全面的,尤其是公链项目,涉及团队开发能力、产品运营能力、资金管理、领域突破等诸多因素。凭借该领域的技术硬件条件、资金支持和先行者优势,Mina未来可以成长为一个良好的生态应用平台,值得期待。
基本概况
一,项目介绍
Mina是一家轻量级公共公链。通过递归零知识证明,区块链大小保持在22KB左右,节点阈值更低,节点分布更多。围绕零知识证明,Mina建立了一个能够保护数据隐私的生态系统。
二,基本信息

项目详情
1、团队
Mina成立于2017年,前身为coda协议。它的开发团队是O(1)个实验室。创始人Evan和lzaak meckler在高中相遇,并在几年后建立了o(1)实验室,即Mina的创业团队。O(1)实验室团队目前由世界**的密码学家、工程师、医生和企业家组成,他们致力于将Mina推向市场。
核心成员


董事会

贡献者
除了O(1)实验室团队,米娜还拥有来自旧金山和世界各地的团队和技术人员来帮助米娜。如下图所示:
图2-1
目前,LinkedIn认证的(1)实验室有28个,多个领域的贡献者参与了Mina协议的开发,帮助Mina的产品开发和营销。
二、首都
Mina已从coinbase ventures、亚稳、pochain capital、three arrows capital、hashkey capital和fenbushi capital等**机构获得投资。这些投资机构拥有豪华的阵容。根据历史数据,coinbase投资的项目未来可能会在交易所上市。Mina还从paradise和Multichin等一线机构获得了投资。**的投资机构往往更注重长期价值。这些机构大多拥有自己的IP流量,这对Mina未来积极拓展市场非常有利。详情如下:
图2-2投资机构
目前共有四轮融资,如下表所示:
表2-1融资详情;

*注:18个月的代币锁定时间从2021年3月17日的在线主线开始
Mina在四轮融资中筹集了约4815万美元。虽然基金会没有公布资金的使用情况,但从目前的资金数额来看,米纳在短期和中期都有足够的资金。
代码

图2-3代码提交
在代码方面,Mina在GitHub中有32个代码子库和5个官方认证的提交者。主要提交语言为Ocaml、C++、python、C go等,Mina共提交代码19514条,涉及代码提交者总数242人,今年3月前,主网络仍处于开发阶段,整体代码更新稳定。在3月份完成主网络部署后,代码更新减少。
技术
Mina是一个轻量级区块链,它采用ZK snark技术和递归零知识证明来实现恒定的区块大小。目前,零知识证明技术主要应用于隐私交易、Layer2等领域。Mina创新性地将零知识应用于区块封装和网络状态验证。
为了更好地理解Mina的递归零知识证明,我们首先简要介绍了ZK snark零知识证明技术的基本结构。
ZK-snark是一个简明的非交互零知识证明,是零知识成功非交互知识论证的缩写。它分为两部分:
1) 零知识:允许一方(验证者)向另一方(验证者)证明陈述是真实的,而不披露任何超出陈述本身有效性的信息。
2) Snark(成功的非交互知识论证)是指具有以下特征的知识论证:
- 成功:与计算量无关,它被证明是常量,占用的字节空间更少
- 非交互:一旦计算出证据,它就可以让任意数量的验证者相信它,而无需直接与证明人交互
- 知识论证:对于陈述正确的论证,存在一种不可忽视的可能性,即不能构造虚假证据;证明人知道正确陈述(即证据)的相应值
同时,零知识证明的可信度取决于两个因素,一个是证明的难度,另一个是相互作用的程度。证明的难度是直接从数学本质上增加证明的难度。交互程度是指验证者不断地随机提供参数或前提条件,然后由验证者进行验证。随着交互次数的增加,验证者欺骗验证者变得更加困难,因为验证者在不知道正确信息的情况下提供正确证明的概率在统计上正在降低。
简而言之,ZK-snark零知识证明意味着验证者可以让验证者相信结论是正确的,而无需向验证者提供任何有用的信息。
目前,以ZK snark技术为代表的项目包括:
- Zcash是第一款使用ZK snark零知识证明的匿名硬币,它可以隐藏交易者的地址和交易金额。
- Tornado是基于ZK snark在以太坊上实现的隐私事务中间件。它使用ZK snark以不可追踪的方式将ETH和ERC-20代币(Dai、CDAI、USDC、USDT和wbtc目前受支持)发送到任何地址。
- ZK sync是以太坊的两层项目。它是一个基于ZKRollups的可信扩展和隐私解决方案。
Zcash和tornado使用ZK snark的非交互验证来隐藏或保护某些交易信息,如交易地址、交易金额等。应用场景主要是匿名交易。ZK sync以零知识证明的方式实现一层和二层之间的信息交换,帮助以太坊解决扩容和网络效率问题。Mina的创新之处在于将ZK snark应用于区块的构建,以便在Mina链上运行的所有快照都具有零知识证明的底层架构和特征。同时,区块链大小保持在22KB,不会随网络的运行而改变。
目前,由于区块链中存储的信息不断增加,公链的节点门槛越来越高。当一个新节点进入网络时,它需要同步所有块并执行创建时的所有事务,以便获得最新状态。例如,比特币区块链的当前大小为300 GB,普通计算机同步数据需要6小时。目前,以太坊的大小为700-800 GB。随着链上数据的增长,这些数据会逐渐增加,同步时间也会越来越长。其他区块链网络也是如此,直接访问区块链的人越来越少,因为节点的硬件成本非常昂贵,阈值也很高。
节点阈值的增加降低了普通用户部署节点的意愿,导致节点去中心化度不足,数量少,部分节点中心化在少量资金下。这不仅不符合区块链是开放的、没有门槛、人人都可以验证的理念,也使得网络的安全性缺乏保障。更广泛的分布和更多的节点数量会使发动51%的攻击更加困难。同时,低阈值的节点部署更容易推广到各类用户。用户可以方便地联系节点和部署节点,这也将使网络更加去中心化,从而提高安全性。
Mina的大小只有22KB,并且将始终保持该大小。随着时间的增长和更多的网络交易,其大小仍然不会改变,22 KB是几个语音消息的大小。因此,例如,算力相对较弱的手机也可以同步验证Mina网络。相比之下,比特币和以太坊需要高计算GPU和T级存储硬盘来支持节点构建和挖矿。Mina将节点挖矿移动到了更受欢迎的移动终端,与比特币和以太坊相比,在节点部署的简单性和网络的去中心化性方面有了质的改进。
通过递归零知识证明,Mina将区块链大小保持在约22KB,并构建了一个轻量级区块链,这为用户带来了更低的节点阈值和更多的分布式节点,使Mina网络更容易访问。
递归零知识证明
递归零知识证明是指在每个块产品中,使用ZK snark技术将块压缩为单个证明,每个新的snark证明包含过去的snark证明。节点只需要检测证明,因此不需要检测整个事务历史。同时,这些证明可以递归组合,以实现恒定的块大小。
递归零知识证明的组成有两个主要部分:tick和tock,它们是两条对称的计算曲线。在滴答曲线上证明了计算结果可以用滴答曲线进行验证和计算。tock曲线验证计算的证明可通过滴答曲线进行验证。从勾号曲线证明某种计算,然后通过勾号曲线的换行,这一过程是递归证明的基本电路框架。
同时,在Mina的网络中,所有帐户信息都需要通过Poseidon哈希计算,形成Merkle树。Merkle树根表示当前帐户状态。此状态称为“暂存分类账”,即区块的帐户状态。Mina还需要证明所有经常账户信息。此证明可由后续节点验证。
然而,需要花费大量的计算时间来证明被阻止的帐户。为了避免降低整个链条的性能,Mina设计了一个snarked分类账,即所有已证明的账户信息。
通过这种设置方法,当区块被取消时,可以立即更改状态,即处于分级分类账状态,并且可以证明账户信息。稍后可以执行单步进入snarked分类账状态。
Snarked分类账是经验证的帐户状态。也就是说,可以通过验证snarked分类账来确定账户的状态,snarked分类账包括所有账户的状态。节点只需要通过零知识证明来验证snarked账本,以验证整个区块的合法性,而不是整个历史。只能验证最后一个区块中的snarked分类账,这也是Mina区块链简化的原因。
递归零知识证明(tick和tock的交替验证)可以将先前的证明封装到下一个证明中,这样每个证明都包括所有历史验证,并且每个证明都可以保持相同的大小。
Mina在递归证明的基础上构建所有证明(事务和块证明)。简化的区块链是snarked分类账处于可验证状态,不需要所有历史区块信息。只要提供了证明信息,就可以确定当前的网络状态。
例如,递归零知识证明将整个区块链的状态捕获为快照。形成网络中的下一个块时,上一个快照将用作下一个快照的背景。通过类比,即使图像包含无**信息的证据,图像也将始终保持相同的大小。
区块链的22 KB大小确保了节点只能通过从一开始就存储和依赖这些数据来向前移动,而不必存储整个巨大的区块记录或历史。
网络框架
为了实现ZK-Snark的递归组合,Mina网络框架包含三个节点角色,每个角色负责不同的块操作机制。详情如下:
- 块生产节点
- 区块生产商负责处理交易,并通过提供网络算力在链上生产区块。用户需要支付交易费来奖励区块生产者。与一般POW机制一样,区块生产者将优先考虑高交易成本用户的打包交易。
- Snark生产节点
- snark生产者负责使用ZK snark压缩块,并生成一个证书,向块生产者提供ZK snark以进行事务验证。但是,本部分的ZK snark证书要求区块生产商支付snark生产商的费用。
- 归档节点归档节点是存储所有历史详细块数据的节点。作为持久数据源,它很容易检索。此类节点的数据存储压力相对较大,但这些数据的有效性可以简单验证,去中心化程度较低。
区块生产者需要在snark交易场所购买相同数量的snark交易证书,完成交易包装,从而获得区块奖励,即网络中存在对snark证书的需求,并且与snark生产节点存在供需关系。
协商一致机制
Mina使用Ouroboros samasika兴趣证明(POS)共识算法。在完善POS共识的基础上,网络共识的实现仍然是通过股权证明POS来完成的,允许任何人按照协议中的比例参与。通过可验证随机函数(VRF)选择每轮的块生成器。每个区块生产者为每个时隙独立运行VRF。如果它们的输出值大于与其保证大小成比例的阈值,则它们有机会在指定的时隙中生成块。
区块生产者可以通过将代币委托给另一个帐户的区块生产者来增加被选择生成区块的概率。当受托人的账户被抵押时,组合资金用于评估VRF阈值,这增加了被选择生成插槽区块的可能性。委托资金无法使用,但可以通过将股权重新委托回原账户随时取消委托。
Ouroboros samasika的特点是,共识验证者的数量没有上限。大多数通用POS算法基于委员会选举,只能容纳大约数百名验证者。由于网络通信的复杂性将随着验证器数量的增加而急剧上升,节点无法承受通信开销。Ouroboros samasika在传统POS的基础上进行了改进,在节点上具有可扩展性。
其次,节点可以动态地进入和退出。大多数POS共识协议需要节点的在线时间,并惩罚掉线者,这大大提高了运行节点的阈值,并使网络处于攻击风险。Ouroboros samasika允许节点随意进出。
同时,Mina的节点只需要依靠简单的规则来确定“哪条链”是合法的,而不需要依赖外部信息的指导。大多数POS算法都存在远程攻击和一无所获的问题。有必要引入“弱主观性”来判断链条的合法性。Ouroboros samasika主要使用“最长链规则”处理短叉。对于历史攻击,当节点面临长分叉时,可以采用一种特殊的规则,即简明的状态摘要。因为攻击者很难在短时间内计算出足够的零知识证明,这确保了区块链很难分叉。
折断
Snapps是一个由Mina上的零知识证明驱动的应用程序。它有几个特点:
1) 支持私有数据。也就是说,在使用用户数据时,您不需要共享数据本身,而只需要共享数据的证明;
2) 具有通用可验证性,可实现计算中的任意计算;
3) 可伸缩执行。在状态更改级别,执行进程不仅可以调用自己的状态,还可以更改其他应用程序的状态。
与以太坊上的DAPP相比,每个节点(上万个)都需要执行其业务逻辑。对于Mina上的应用程序,只有一个节点需要执行业务逻辑,其他节点只需要验证正确性,这是效率的提高。
基于Snark构建的snapps可以具有隐私和可验证的功能。Snapps可以秘密访问某些Internet服务,并为用户数据生成相应的证书。这些证书可以通过互联网应用程序进行验证。同时,您还可以将Internet数据导入Mina。在这个过程中,个人数据没有被泄露,并且是不可信的。
有了这样的技术,我们就可以在没有许可证的情况下构建一个Internet 预言机。只要任何网站在没有网站本身许可的情况下提供真实世界的数据,它就可以使用现有的互联网协议将这些数据可靠地传输到Mina区块链。对于特定应用,可使用以下示例:
- 信用评分认证,为借款人提供证明其信用评分高于特定阈值的方法。使用snark技术,无需披露信用评分本身,这样他们就可以在不发行任何抵押品的情况下借入资金;
- 真实身份证明文件,可以证明Mina address的所有者可以从特定街区高度访问真实身份证明文件(如驾驶执照),而无需披露文件本身。身份证明文件的有效性将通过标准化的开源算法进行检查;
- Coinbase余额证书,向第三方提供属于特定电子邮件的Coinbase账户中符合特定条件的资金证书,但不披露实际存款金额;
- 私人投票允许一组合格的选民(例如,拥有超过100名追随者的任何twitter帐户)进行私人投票,而无需透露他们的身份和投票目的。在投票期结束时,任何人都可以轻松核实整个投票的结果。
此外,SNAPP的零知识证明基础架构和特性也可以应用于DeFi。例如,可以建立一个贷款协议来保护用户数据,以去信任的方式导入互联网数据,从而扩展DeFi当前的应用范围等,相应的开发工具包SDK已经在开发中。后续开发人员可以通过SDK更轻松地在Mina上构建应用程序生态系统;
生态
Mina已宣布与算法信用风险平台Teller finance合作。出纳员将使用Mina协议建立一个去中心化的借贷市场,使用户能够在不共享个人数据的情况下获得在线服务。Teller使用Mina的快照构建DeFi应用程序。用户可以根据信用卡等可信来源证明自己的信用等级。
此外,米纳基金会和以太坊基金会联合发布了一项资金计划,以寻求改善EVM的解决方案,从而有效地验证米纳的泡菜零知识证明。
结论:Mina由coda更名,发展方向不变。目前,代码和补丁的迭代效果良好。共进行了四轮融资,总金额为2900万美元,资本表现在短期和中期内足够。
通过递归零知识证明,Mina将区块链大小保持在22 KB左右,构建轻量级区块链,创建阈值较低的节点,并使网络更加去中心化。应用snaps具有隐私性和可验证性的功能,可以针对某些场景实现特定的业务逻辑。例如,它可以在不受信任的情况下将互联网数据导入Mina。
从生态学角度讲,当前的应用程序处于演示阶段。与以太坊基金会和即将推出的MINA SDK联合推出的EVM兼容方案期待米纳未来的生态市场潜力。
发展
1、历史
表3-1 Mina主要事件
;
二、现状
网络状态
自独立上线以来,Mina的区块高度已达到47685个区块,24小时内活跃区块生产商节点约140个,网络活动如下:
图3-1区块生产
根据数据统计,从5月25日起,24小时内生成的区块数基本维持在一个月内约350个,24小时内生成的交易量如下图所示:
图3-2交易量
上图中,6月初日成交量较高,最高为1.3万,其他时间日成交量基本维持在2000-3000左右,加上24小时区块生产,约为350,每个区块平均成交量约为8。
在与官方团队的沟通中,他表示:Mina网络目前的TPS不高,一方面是因为它处于早期生态阶段,交易转移的需求较小,另一方面为了保证网络的稳定,节点数量没有快速扩张。同时,Mina团队表示TPS不是一个基本问题,可以根据以后的需要进行调整。
图3-3新账号增加
可以看出,6月初新账户大幅增加,这也反映在每日交易量上。可能的原因是,6月1日,coinlist启动了Mina的交易和质押。用户可以直接在coinlist上抵押Mina以赚取收入。每日定期账户数量增长基本在500以下,为平均水平。
STARKING池是由Mina network认捐的Mina代币的移动池。用户可以质押代币,运行节点参与挖矿,或委托给其他节点分享其利益。目前排名前十的质押地址如下图所示:
图3-3网络承诺
在STARKING池前十名中,除了前两个区块占奖励比例稍大外,其他地址分布基本平衡,没有过度中心化。
三、未来
目前,Mina已完成主网络上线阶段。在与团队沟通时,Mina表示:Mina的主要目的是使网络稳定运行,逐步增加节点。预计它将在今年第4季度推出开发者工具包SDK,以帮助开发者在Mina部署Snapp,并在稍后开始生态建设。
小结:Mina自3月份启动主网以来,区块数量已达到47685个,24小时内活跃区块生产者节点数量约为140个,生成的区块数量基本保持在350个左右。未来随着网络的发展,节点数量将增加,以改善网络的TPS。没有过度关注当前的质押地址。预计今年第四季度,Mina将推出开发者工具包SDK,开始生态建设。
经济模
一、代币供应
Mina的代币是Mina,初始发行量为10亿美元,但总额没有上限,随后将出现通货膨胀。在主网络上线的第一年,年通货膨胀率预计将达到12%左右。
通货膨胀将随着时间的推移而下降,并最终在稳定状态下降至7%。MINA在初始阶段为10亿,包括:Mina捐赠基金会,6%;(1)实验室,7.5%;社区,42.3%;支持者占20.5%;核心贡献者占23.6%。
主网络启动后,将颁发额外的区块奖励。这一部分持续四年后,代币的流通量将增加到13亿。具体代币分配更改如下:
图4-1初始代币分配
米娜的初始释放量是创世区块的一部分,另一部分是区块奖励。此部分将从主网络发布。具体释放曲线如下所示:
图4-2第一阶段代币释放
从代币发行趋势来看,第一阶段的前两年是一个向上的发行趋势,Mina过去八年的代币整体发行是一个向上的阶段,八年内代币流通量将继续有一定的增长
二、代币要求
就代币需求而言,Mina是Mina网络中的主要支付代币,可用于购买snark证书、区块奖励等。主要应用有三种:
1) 区块生产商需要保证Mina参与可验证随机函数(VRF)的选择,并获得区块生产的机会;
2) Mina代币持有人可以选择将其代币委托给其他区块生产商,以分享其利益;
3) Mina也是snarketplace的支付货币。区块生产者和snark生产者使用它们买卖snark证书。
在Mina网络上参与代币质押时,您可以选择锁定或不锁定。但是,为了鼓励用户锁定代币,未锁定代币的账户将在主网络上线后的前15个月内获得两倍的区块奖励,以鼓励用户加入网络,维护良好的生态系统。
结论:Mina的代币是Mina,初始供应量为10亿。随后的大宗奖金发行将持续8年,代币流通量将有所增加并维持8年。
Mina主要用于网络支付代币质押、参与区块制作、购买snkrk证书、区块奖励等,目前在线没有相关应用,生态应用中代币模还有进一步完善的空间。
竞争
一、行业概况
公链概述
公链是区块链应用的承载平台,在区块链行业中扮演基础设施的角色。公链的价值与用户和应用程序有关。随着应用程序和用户的增加,公链的价值也将上升。公链在区块链行业中扮演基础设施的角色,也是行业中**竞争力的轨道之一。
过去,人们总是讨论谁将是下一个真正的以太坊杀手,因为以太坊的开发者和用户形成的生态屏障使许多以太坊杀手在竞争中消失。如果公链的定位与以太坊相同,则在竞争中很难撬开以太坊的生态屏障。
然而,目前的情况已经改变。公链不再以打倒以太坊为目标,而是选择尽可能多地与以太坊关联,模仿以太坊的生态应用,以高兼容性、低手续费转移以太坊的流量和用户,并利用以太坊的痛点开发自己的平台,这也带来了公链领域的重新繁荣。
公链的发展历程
比特币是最早、**代表性的公共公链。自比特币诞生以来,出现了许多模仿者,如ixcoin、tenebrix、fairbrix和peERCoin。这些公链大多类似于比特币,代码也很容易修改。直到以太坊出现,它给公链带来了新的变化。让我们从下表了解区块链的发展:
表5-1区块链发展历程

以太坊是公链发展的转折点,将智能合约引入区块链,使公链可编程进行应用操作,吸引众多具有先动优势的应用开发者和用户,并率先在公链中建立自己的生态屏障。
此后,大量公共公链将超越以太坊作为吸引用户关注的技术创新点,但最终未能成为以太坊的真正竞争对手。例如,EOS曾经是备受期待的公共公链,具有强大的社区动力。在启动之前,它得到了大量矿工的支持。但事实是EOS的节点过于中心化,背离了区块链的初衷,最终没有站在以太坊的高度。
公链的再繁荣
虽然以太坊占据主导地位,但DeFi的繁荣与网络拥塞之间的矛盾给了其他公共公链发展的机会。这些公共公链抓住以太坊处理费高的痛点,开发与以太坊 EVM兼容的虚拟机,直接模仿或**以太坊上的应用到自己的公链,建立类似以太坊的应用环境,因此,用户无需重新适应新平台的运行,并成功吸收来自以太坊的流量。
这些新一代公共公链的代表包括BSC、Solana和avalanche。与以太坊相比,这些公共公链可以以较低的手续费快速达成交易。同时也有很好的资金推广,通过各种方式带来了大量的用户。
例如,Solana受到FTX创始人萨姆的欢迎。Sam也是一头参加以太坊 DeFi的巨鲸。老DEFI玩家推荐的公共公链将受到很多关注。此外,Solana背后的资本一直在推动生态发展,吸引了众多开发团队。在Solana最近的黑客歌曲大赛中,超过13000人报名,来自世界各地的开发者提交了350多个项目。
二是BSC和币安交易所推出的公链,也吸引了交易所用户。BSC代码为fork 以太坊,并建立了与以太坊高度兼容的虚拟机,因此以太坊上的许多应用程序代码可以直接在BSC上**,以快速建立其生态。目前,BSC生态拥有自己的粉丝群,平台锁定量可达135.4亿美元。
然而,新一代公链(如BSC和Solana)的发展是基于以太坊的性能限制了交易数量并抑制了用户增长的背景。这部分原本属于以太坊的用户在过去已被这些公共公链接受。在以太坊扩容或ETH 2.0推出后,这些公共公链在DFI heat和capital的推动下发展起来,能否有良好的发展值得商榷。
公链的目标是与以太坊竞争,并争夺以太坊的用户。第2层和侧链的初衷是帮助以太坊扩大其容量。然而,随着各自的生态发展,侧链与公链的界限逐渐模糊。侧链可以发展为独立的公链,公链也可以发展为侧链,这取决于团队的定位。
以太坊的第2层和侧链最近也吸引了大量用户,包括pogon和xdai。POLOGAN在第2层得到了很好的开发。以太坊上的主要应用程序,如AAVE、curve和balancer V2已迁移到POLOGAN平台。目前,共有4.75b平台锁定。Xdai将来可能作为以太坊 2.0的片段链运行。
现状
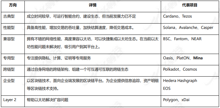
根据公链的发展现状和自身特点,我们将目前发展良好的公链分为几类,并选取代表性项目仅供参考,如下表所示:
表5-2公链模式

我们将公链分为七种类(不包括所有领域),包括旧的经典Cardano和tezos、高性能Solana和avalanche,以及具有以太坊的高度兼容的BSC和fantom。Polkadot和coos希望以中继链的形式解决以太坊的扩容问题,Hedera hashgraph不关注生态建设中的DeFi和NFT,而是为企业提供区块链技术服务,pogon和xdai,这是最近的热点,可以帮助以太坊解决扩容问题。
在今天的区块链3.0中,公链的方向不仅仅是模仿比特币或将以太坊作为竞争目标。逐渐成熟的区块链世界需要更多类的基础设施来承载应用,如云计算、云存储、隐私计算等,这些在未来的发展中都有应用需求。
作为一个以ZK snark为技术核心的公链平台,Mina可以实现未来隐私计算领域的各种应用,如不可信的互联网信息导入、认证、零知识证明驱动的应用快照等。
二、竞争分析
Mina的竞争点是它的大小只有22KB。这种轻量级区块链和低阈值节点认证方法为用户构建了一个去中心化的公链平台。在提供ZK snark隐私服务的同时,它带来了一个更高可访问性的区块链网络,这是一个新领域的创新。
此外,Mina还构建了一个生态系统,可以在零知识证明的基础上保护数据隐私。其生态应用snapps可以针对某些场景实现特定的业务逻辑,或者通过传输桥与其他公链合作,增强互操作性,实现整个生态区块链的共赢。
例如,目前,米纳基金会和以太坊基金会联合发布了EVM兼容发展计划。当Mina可以与EVM虚拟机兼容时,它可以与其他公链交互,如BSC、fantom、near等。这些公链与EVM高度兼容。Mina在ZK snark领域的开发也可以由其他公链提供,提供链上和链下的私有计算、导入可信的外部信息、为硬件钱包提供轻客户端等,以便开发人员可以利用Mina的技术优势构建更广泛的应用场景。
在目前的公链生态发展中,BSC、Polkadot(插槽竞拍开放)和Solana是最近的热点,拥有强大的资金支持。Polkadot多年来一直致力于建立跨链生态系统。目前,拥有463个正式认证的生态项目,包括DeFi、保险、云计算、NFT等领域。在币安的中心化驱动下,BSC选择模仿以太坊上流行的生态应用,结合自身流量的平台属性,BSC发展迅速。pancakeswap的24小时交易量已超过Uniswap。Solana也在迅速建立自己的连锁生态,其背后有**的基础架构和强大的资本推动。在Solana最近的黑客歌曲大赛中,超过13000人报名,来自世界各地的开发者提交了350多个项目。
相比之下,Mina的主网上线较晚,SDK工具包还在开发中,目前没有生态应用,在一定程度上落后于Polkadt、Solana和BSC。但从长远来看,Mina拥有强大的技术社区志愿者和优质资本的支持,并坚持去中心化的理念,这有利于吸引开发者在未来独立加入其生态圈。
同时,基础是项目生态化发展的重要环节。例如,BSC背后是币安的1亿个种子基金会,波卡的背后是Web 3基金,Solana最近完成了3亿1400万美元的资金开发中国开发者社区。
基金会可以为社区开发者提供资金援助,吸引开发者在其生态环境中开发,帮助解决开发者在生态初期的财务问题、组建团队等。每年都会从hacksong中选出许多高质量的项目。这些选定的高质量项目可以直接从投资机构获得融资,并部署在平台上。
在与Mina官方团队的沟通中,该公司表示,未来投资者将赞助Mina开展黑客马拉松,并成立社区生态基金,帮助Mina开展生态建设。对米纳来说,这是生态发展的一个重要因素。
自3月推出以来,Mina目前拥有140个活动节点。与Polkadot(250)和Solana(760)相比,Mina的技术社区在最近半年发展良好。强大的技术社区志愿者支持使Mina与Polkadot和Solana相比具有市场潜力。
高质量的公链生态应该在链上有繁荣的互动。各种生态应用程序代币在平台交互中发挥作用。并不是因为市场火热或资本中心化,短期内的虚假繁荣只会在退潮后留下零散的流动。
除了促进资本,生态质量是公链长期发展的关键。最近,平衡计分卡上的生态项目经常受到攻击,这与直接分叉以太坊生态方法有关。研发投入不足,代码建设不完善。Polkadot拥有大量的生态团队,但大多数都是国内团队。与以太坊相比,Polkadot在项目创新和研发能力方面的竞争力略低。
Mina的不同之处在于其网络架构中没有对节点数量的限制,区块链固定在22KB,这使得网络更加去中心化,节点部署更加去中心化。同时,Mina有资金支持,开展黑客马拉松,建立社区生态基金,开展生态建设,不是BSC的中心化发展。
同时,只有Mina开发了snapps,这是一个围绕ZK Snark构建的生态应用程序,具有轻量级节点的特性。目前,许多专业领域的公共公链都有重要的竞争对手,如私人计算领域的Platon和oasis,云存储领域的filecoin和swarm,私人货币领域的monero和zcash等。
Mina以ZK snark为技术核心提供的零知识证明了生态服务是与其他公链的主要区别。在这方面,没有类似Mina的公共公链,因此不可能选择有竞争力的产品与Mina进行比较。Mina在当前领域具有先发优势。同时,Mina的轻量级功能可能成为未来公链发展的趋势。例如,Polkadt在最新版本的白皮书中强调,收集器将使用零知识证明来包装未密封的块,这些块可以同时提交给多个验证器,从而减少验证器的工作量并减轻网络验证计算。
三、行业前景
公链的未来发展
从功能角度看
目前,DEFI是以太坊最繁荣的板块,也已成为其他公链生态建设的主方向。但是,如果公链上的应用程序模仿以太坊的DeFi项目,那么公链很难形成自己的生态社区,只承担以太坊上无法满足其需求的用户。如果layer 2或ETH 2.0处于后端,或者这些公链中的DeFi项目难以维持“羊毛采集”挖矿奖励,那么吸引的用户将很快失去。
DeFi的创新来自DeFi的项目方和开发者。拥有更多的开发者意味着更多的创新和竞争力。因此,其他公链在运行环境中必须接近以太坊,以节省开发人员的学习成本和门槛。当然,如果公链在发展环境中进行创新,就会形成自身的护城河效应,有利于竞争优势的形成。吸引和培养开发者需要时间和资金成本。例如,Polkadt经常举办底层培训营,这确实形成了自己独特的开发人员社区,但它仍然需要时间来测试未来的链应用程序创新实践。
从用户的角度来看
公链中的用户比例可以判断公链的发展前景。如果用户完全被以太坊拥塞或链上的经济奖励吸引,他们也会在拥塞解决或奖励减少后离开。这样的用户是不稳定的,即使是连续的羊毛收集也会损害公链的发展。如果它是公链的本地用户,将更有利于生态发展。
与以太坊相比,其他公链的中心化受到了深刻的批评,例如节点数量少且不开放,链上的DeFi项目团队与公链有着深刻的联系。甚至有些是资金驱动的中心化开发和应用。这种公链的开发去中心化程度较低,安全性比以太坊Layer2弱。
Mina在实施其他公链应用程序方面进行了一些创新。虽然它还没有建立一个生态团队,但考虑到它有技术社区志愿者和优质资本的支持,它将在未来执行黑客之歌并建立开发者生态。公链本身的性能和效率也优于以太坊。从长远来看,它可能具有良好的发展潜力。
ZK-snark的研制
2010年,加密货币社区的用户开始觉得一些原始加密货币(如比特币)缺乏隐私,因此开发人员致力于研究以隐私为中心的加密货币。最突出的是zcash,这是第一个使用ZK snark解决比特币区块链匿名问题的项目。
此后,ZK snark被许多项目采用。目前,区块链中有两个主要应用:隐私和扩容。
ZK snark可以在不传输信息控制的情况下验证交易和个人信息或身份数据,从而以更安全的方式验证信息。例如,zcash使用ZK snark隐藏交易者的地址和交易金额;Tornado cash使用ZK snark以不可追踪的方式向任何地址发送ETH和ERC-20代币。
ZK snark可以与rollup相结合,即ZK rollup,它是当前主流的Layer2扩容解决方案。使用该技术的项目包括loopring、zksync、zeroswap、curve、zkopru等。
在其他方面,filecoin使用ZK snark进行数据压缩,zkpod使用ZK snark进行零信任交易,Platon使用ZK snark进行离线隐私计算,hyperledger fabric使用ZK snark进行身份验证和身份验证属性传输以保护隐私,Mina使用ZK snark进行递归验证,等等。
除了区块链,ZK snark还可以应用于其他领域,例如:
- 它可用于保护数字服务支付、私人交易和数字资产结算;
- 匿名可验证投票提高了投票过程的安全性和匿名性,减少了审查的可能性,允许合格选民或股东在不透露身份的情况下进行投票,他们可以要求验证自己的投票,以确保自己的投票被计算在内;
- 协助数据审核流程制定防止数据泄露的计划;
- 协助金融机构对客户进行信息调查;
- 允许多个实体共享信用记录,而不披露个人信息;
- 医疗保健,保护云医疗数据不被第三方泄露,监控医生和患者的生命体征,并进行数据挖矿,以发现趋势并防止疫情爆发;
- 身份验证,传统的消息传递程序要求用户向服务器验证其身份,这样个人就可以证明其身份,而无需发布其他个人信息。
随着对数据保护和其他隐私问题的需求不断增加,ZK snark在中心化式和去中心化式环境中都有广泛的应用场景和需求。从匿名可验证投票到区块链上的去中心化隐私,这项技术可能是区块链内外面临的许多挑战的答案。
在ZK snark应用场景方面,Mina围绕ZK snark构建生态应用,可以为未来生态发展的各种场景提供服务。
结论:该项目的开发是全面的,尤其是公链项目,涉及团队开发能力、产品运营能力、资金管理、现场突破等多方面因素,在技术硬件条件下,Mina在该领域具有资金支持和先行者优势。Mina未来能否成长为一个良好的生态应用平台值得期待。