在数字化转的背景下,世界主要国家正在加快区块链技术的布局,抢占新一轮创新和变革的高地。
1.区块链技术概述
技术特点
区块链技术是密码学、共识算法、P2P通信、智能合约等技术的综合创新,创造了新的分布式基础设施和计算范式。根据节点管理模式的不同,区块链可以分为三种类:公链、联盟链和私有链。联盟链是企业应用的主要形式。

图1区块链技术的构成要素

图2三种类的区块链
区块链是去中心化的、不易篡改的、可追踪的和智能的。它在促进数据共享、优化业务流程、降低运营成本、提高协作效率和构建可信系统方面具有天然优势。它在金融、智能制造、社会福利等领域具有很高的应用价值,被权威经济学家誉为“创造信任的机器”。
发展史
区块链的发展可分为三个阶段:以比特币为代表的区块链1.0,主要实现去中心化加密数字货币的发行和流通;以太坊为代表的区块链2.0旨在创建基于智能合约的去中心化式应用程序,以适应更复杂和多样化的应用场景;在区块链3.0阶段,区块链将与其他新兴技术深度集成,实现协同发展。
为了共同推动区块链技术的研究和应用,全球建立了多个联盟。目前,主流公链平台包括比特币、以太坊、EOS等,联盟链平台包括hyperledger fabric、R3 corda等。

图3主流区块链平台
2.区块链技术的快速发展
目前,区块链技术整体上仍处于发展初期,面临着性能效率、数据存储、资源消耗、网络安全等问题和挑战。行业不断推进可扩展性、跨链沟通、共识机制等方面的研究,并与5g、云计算等新兴技术深度融合;同时,相关法律法规、标准规范也在逐步完善。
技术成熟度
根据2020年发布的中国ICT技术成熟度曲线,区块链技术处于泡沫破裂的低点,将在2-5年内达到成熟。Gartner根据Gartner于2019年发布的区块链技术成熟度报告,区块链涉及的24个子域技术中,区块链管理服务、区块链即服务等14项技术处于萌芽阶段;区块链互操作性、共识机制等7项处于预期扩展期;分布式账本等三种技术处于低谷,预计将在五年内进入稳定期。
与此同时,Gartner从商业角度全面考察了区块链的成熟度,涵盖了零售、供应链和教育等近40个行业。结果表明,区块链将在未来5-10年内极大地改变许多行业的商业模式甚至行业格局。目前,国际社会认为,银行业区块链正处于泡沫破裂阶段,将进入稳步攀升和复苏阶段。
前缘方向

图4区块链核心技术发展方向
可扩展性:现有区块链技术无法支持海量实时交易场景,这在一定程度上限制了区块链的发展。在可扩展性方面,热点研究方向包括分片技术、链上/链下扩容机制、软硬件集成系统架构优化等。
跨链互操作:区块链已经渗透到多个应用领域,打开各行业的价值岛,实现不同资产的流通体系势在必行。跨链技术正处于起步阶段。要注意提高兼容性,有效支持同构异构交叉链。技术路线包括公证机制、侧链技术、哈希锁技术和分布式私钥控制技术。
安全性:在区块链技术广泛应用的同时,暴露的安全问题也引起了人们的高度关注,涵盖了算法、协议、实现和系统等多个层面的安全设计。未来应从系统架构创新入手,兼顾安全性、可扩展性和去中心化性,构建系统级安全体系。
共识机制:共识机制是区块链系统稳定运行的关键,但共识效率与安全性的平衡是一个大问题。例如,虽然公链的POW和POS共识算法支持大规模节点网络,但它们大多用于低频交易场景;联盟链的BFT算法可以达到数千个TPS。目前,它只适用于小网络。同时,应注意算法的可插拔性和可配置性,并根据不同场景的需要自适应选择一致性算法。
隐私保护:随着区块链技术的不断发展和广泛应用,隐私泄露问题越来越突出。未来主要研究按需配置的网络层安全保护机制、基于加密算法的事务层隐私保护和基于安全密钥技术的应用层隐私保护。
智能合同:智能合同存在隐私、安全、性能和统一标准等问题。未来,我们将专注于提高算力,开发高可用、高性能和可扩展的跨链合同管理,并提高安全性和智能性。
与新兴技术的综合发展

图5区块链与新兴技术的深度整合
随着新一代信息技术的发展,区块链有望在未来与5g通信、云计算、人工智能、物联网等新兴技术深度融合,开辟新的想象空间。区块链与云计算的结合创造了一个baas(区块链即服务)平台,实现了资源弹性管理、自动部署和运维,将区块链核算和应用开发能力转化为可编程接口,优化了区块链业务运营。5g技术具有传输速率高、网络覆盖范围广、通信时延低、设备接入量大等优点。它将满足区块链分布式体系结构对通信质量的要求,实现快速、安全的点对点通信。人工智能可以提高区块链数据的智能应用水平,创造新的业务形式。区块链的特性,如不易篡改和多方共享,可以提高人工智能所需数据的准确性和全面性。大数据技术对海量数据的高效处理能力有助于挖矿区块链数据资产的价值。物联网可以通过传感器设备收集信息,使区块链能够到达现实世界,提高上行数据信息的普遍性和可靠性。
3.区块链帮助银行业务创新
传统金融业存在许多亟待解决的业务痛点,包括信任成本高、业务流程链长、系统运行效率低、风险控制成本高、数据安全隐患大等。区块链的开放性、透明度和可追溯性为这些问题提供了解决方案。国内银行业从2014年开始探索,目前区块链应用的行业格局已初步形成,并已在贸易金融、供应链金融等多个领域实施。
供应链金融
供应链金融是银行将核心企业与上下游企业连接起来,提供灵活的金融产品和服务的一种融资模式。目前,核心企业的信用传递通常仅限于初级供应商。由于信用评价体系的不完善,上游中小企业面临融资难、融资成本高的困境;众多参与者之间的业务数据去中心化存储,业务流、物流、资金流、信息流往往不同步;交易信息的真实性难以保证,风险控制成本高。
借助区块链技术,打破信息孤岛,实时共享数据;同时,基于区块链的可追溯性和不易篡改性,可以有效提高业务数据的真实性;基于链上数据,实现上下游企业的信用渗透,降低业务风险和融资成本;链上的数字凭证可以拆分和转移,以提高资本利用率。
供应链金融是银行业最典、最广泛的区块链应用场景,许多银行对此进行了探索。例如,工行“工行电子信”网上融资金融服务平台支持核心企业应付账款电子凭证的转账、融资、质押,实现信用的多层次传递,降低上下游企业的融资成本。

表1银行业供应链金融应用案例
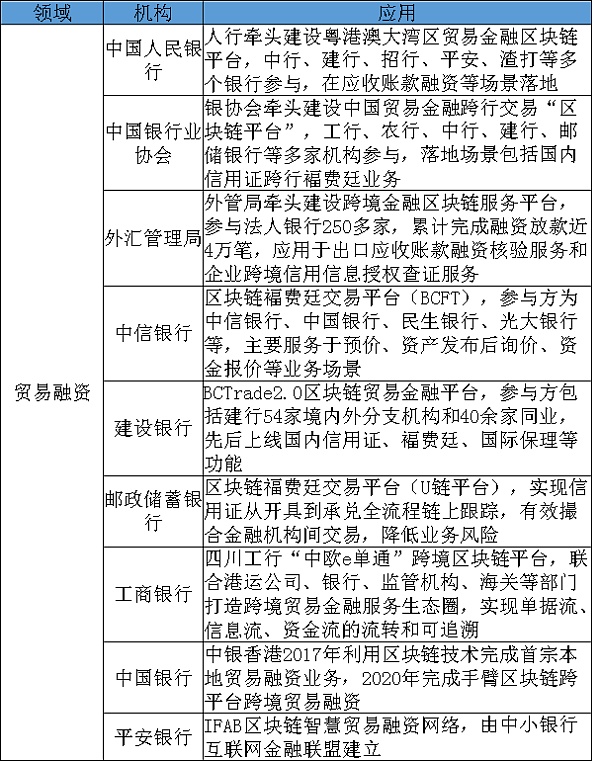
贸易融资
贸易融资是指银行基于商品交易的存货、预付款和应收账款开展的融资业务,分为国际贸易融资和国内贸易融资。主要的痛点包括漫长的业务流程链和繁琐的审计程序;物流、文件流、资金流等交易信息不透明,验证成本高;有许多手动操作和耗时。
借助区块链,将原有业务流程中的分离方连接起来,基于智能合约实现在线处理,提高业务处理效率;通过订单、物流等信息的连锁共享,提高交易数据的真实性和可追溯性,避免重复融资,降低风险和成本。
贸易融资也是区块链在银行业应用的典场景之一。它主要由监管机构和大银行领导,重点关注国内贸易。例如,中国银行、中信银行和民生银行合作的区块链福费廷交易平台(BCFT)主要服务于预定价、资产发行后查询、基金报价等业务场景。

表2银行应用案例的贸易融资领域
付款结算
支付清算业务,特别是跨境支付业务,高度依赖第三方机构来解决参与者之间的互信问题。目前,跨机构、跨系统的交易信息转发与对账流程复杂;它涉及大量的人工操作,效率低,成本高。例如,swift**银行模式通常需要几天才能完成跨境汇款,小额支付的成本太高。
构建基于区块链技术的银行间分布式支付清算平台,实现参与机构之间的安全互信和实时信息共享;部分网络瘫痪不会影响系统的正常运行。交易双方可以进行24小时点对点实时转账,从而简化业务流程,降低交易成本和会计差错率,大大提高支付效率。
国内银行已经实现了区块链在跨境和跨行支付清算业务中的探索和落地。例如,由伟中银行和上海华瑞银行推出的国内首家区块链金融机构对账平台,已处理7000多万笔交易,并保持零故障运行。

表3银行应用案例支付清算字段
资产管理
在资产管理领域,传统的资产管理涉及多方参与、业务流程长、交易成本高;基础资产透明度不高,信息不对称;交易过程中的信息确认多采用电话、电子邮件等人工方式,处理效率低。
区块链技术可以使所有参与者及时高效地共享业务信息,提高资产的可信性;提高交易的透明度和可追溯性,有利于投资者掌握和监督资产的使用情况,进一步控制风险;通过智能合约实现在线和智能业务流程,提高发行和清算效率。
资产管理也是国内银行业早期探索区块链技术的一个应用领域。招商银行的ABS解决方案就是一个典案例,它提供投资者决策、风险监控和投资后管理服务。

表4银行应用案例的资产管理领域
其他领域
银行业正在积极探索区块链技术在更多场景中的应用,包括各种非银行业务。未来将进一步深化和拓展其在数字金融、物联网、智能制造、供应链管理、数字资产交易等领域的应用。

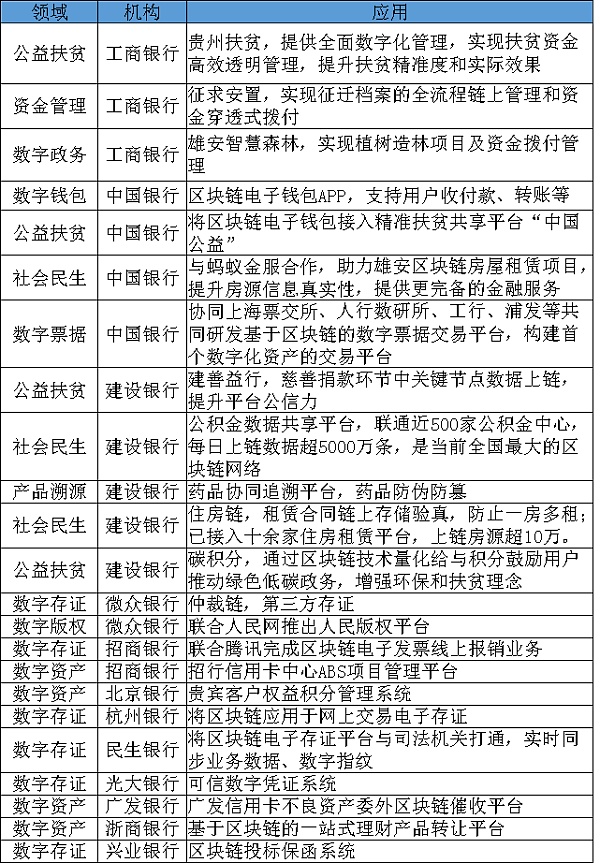
表5更多领域的银行应用案例
数字资产:通过构建基于区块链的金融基础设施,各种资产可以轻松集成到链上的数字资产中。在提高资产和交易数据安全性的同时,借助智能合约可以自动完成交易处理,更安全、更快。例如,上海证券交易所率先利用区块链技术构建了数字票据交易平台,有效减少了票据交易的中间环节。
社会民生:区块链开放、透明、防篡改的特点,使其在资金使用管理上具有独特优势。例如,工行与雄安新区管委会合作,推出了征地**资金管理区块链平台,实现了对征地**原始档案和资金拨付的全过程渗透管理;中国建设银行利用区块链技术帮助住房租赁和住房融资的闭环建设。“住房链”上的住房数量已达到4万套。
征信管理:目前征信系统存在数据采集不足、更新滞后等问题。基于区块链的技术可以有效整合不同渠道的用户数据,促进数据流。此外,区块链的开放性和透明度可用于加强实时监控,为反欺诈和反洗钱提供技术支持。
押品核查:在贷款业务的押品核查环节,整个流程需要银行、评估机构、房委会等多个参与者的合作,处理链较长。利用区块链技术的实时信息共享特性,可以有效降低成本,提高效率。
4.ABC区块链的应用探索
ABC于2015年开始区块链技术的研究与应用探索,搭建了全行区块链技术平台,实现了互联网电商融资、数字积分、养老、供应链融资、二权抵押贷款、银行理财、银行理财等多个业务领域的应用,转口贸易和智能设备管理。

图6 ABC区块链应用实践
ABC基于区块链的农业互联网电子商务融资系统是国内银行业**将区块链技术应用于电子商务供应链金融领域,这为解决“三农”客户由于缺乏抵押品和信用数据而长期面临的融资困难提供了一条途径。ABC基于区块链技术的在线金融数字集成产品促进在线金融服务,探索多方合作,创造跨境合作商业模式。ABC与太平养老保险公司合作推出养老区块链应用系统,标志着****条养老联盟链的实施。中国农业银行贵州省分行与当地中国人民银行在两权抵押交易系统中合作,与其他银行、国土资源局、,农牧局结成联盟链,为农民提供土地经营权抵押登记和审核“一站式”便捷金融服务。ABC新的在线供应链融资产品“电子账户”在银行产品中具有前瞻性,填补了独立服务供应链多层次流程场景的空白。中国农业银行上海分行推出的过境贸易区块链产品“跨境电子链”,实现了货币物流、资金流和单证流、在线业务流程、多方协同验证,增强了数据互信,有效防止了重复融资和支付。
未来,ABC将继续推进区块链技术体系建设,进一步推动业务发展。一方面,推进baas平台建设,提供一站式区块链网络和应用服务平台,实现快速自主建设、部署、开发和运维,构建高安全性,基于ABC自身业务的高可靠性、高性能区块链生态支撑服务平台,为更多业务场景中创新应用的快速实施保驾护航。另一方面,加强基于跨链技术的互操作性研究,开拓不同应用领域的价值孤岛,提高与机构的信息流动效率,努力打造更加丰富的商业生态系统。
5.结论
现阶段,区块链技术创新发展迅速,在金融行业具有广阔的应用前景,应用生态系统正在逐步形成。然而,我们需要认识到,区块链在合规性、技术成熟度和运营模式方面仍然面临风险和挑战。我们需要加强同行合作,加快技术和应用标准的开发,建立和完善行业监管体系。
未来,ABC将进一步拓展和深化区块链技术的应用,积极参与行业标准的制定,充分发挥区块链技术的转作用,全面推进银行业数字化转。
作者:刘谦