Deri推出的创新永续期权提供了一个由DPMM机制实现的方案,用于聚合链上期权产品的流动性,从而提高资本效率并减少波动性损失。
9月1日,去中心化衍生品协议Deri协议正式发布了其最新产品——永续期权交易协议。该协议采用为衍生品量身定制的主动做市商(DPMM)机制,可为交易员提供“**”期权敞口,而无需移动头寸,从而尽可能提高资本利用率,并可缓解滑动点问题。
对于加密货币市场的投资者来说,“永续合约”的概念并不陌生。这一概念由bitmex发起,近年来发展迅速。目前,它已成为加密货币衍生品市场上****的目标。然而,由于期权产品的价值直接由内在价值和时间价值决定,也就是说,“到期日”是期权定价过程中一个非常重要的参数。相比之下,“不会到期的期货”在产品设计中更容易实现,因此,“永续合同”在过去很长一段时间几乎成为“永续期货合同”的同义词。
然而,今年5月,cryptoasset investment fund paradigm的研究合伙人戴夫·怀特(Dave white)与Alameda research和CryptoDerivates exchange FTX的联合创始人萨姆·班克曼·弗里德(Sam bankman fried)共同提出了“可持续期权”的概念,并为此类新衍生品提出了一个简单的无套利定价框架。Deri推出的永续期权产品将Dave white和F提出的产品原扩展到更适合DeFi的连续资本率模,并推导出该模定价模的解析解。目前,该合同已通过peckshield进行的安全审计。
什么是永续期权?
简言之,永续期权是一种易于操作的期权产品,不需要支付滚动头寸费用,并且在长期持有时不需要在到期时改变头寸。
作为一种用于风险对冲而非简单投机的衍生品,期权通常需要与长期持有的现货或期货头寸长期持有在一起。对于具有到期日的普通期权,一旦合同到期,用户必须滚动其头寸以将到期头寸更改为更晚的到期时间,但是,对于具有相同行权价格和相同方向的合同,除了时间成本之外,还将存在一些必要的交易成本。此外,如果用户忘记改变头寸,他们将失去风险对冲保护,并可能遭受更大的损失。
与永续期货类似,持有永续期权也需要支付“资本费”,但实时期权行权收入需要在永续期权合同的资本费计算中计算。事实上,这一“资本费”的逻辑非常简单,可以理解为帮助用户完成行使并重新开仓的合同。支付此费用时,相应期权的市场价格与合同内在价值之间的差额为当日的“资本费”。
此外,Dave white和F在论文中还提出了一个无套利定价框架来计算这一新衍生工具的价值。基本结论是,永续期权的价值等于一个特定的滚动期权组合的价值之和,即永续期权的定价应等于该组合,当双方的价格存在明显差异时,市场中的套利者将积极干预,帮助整个系统回到“正常”状态。
Deri 永续期权的核心设计
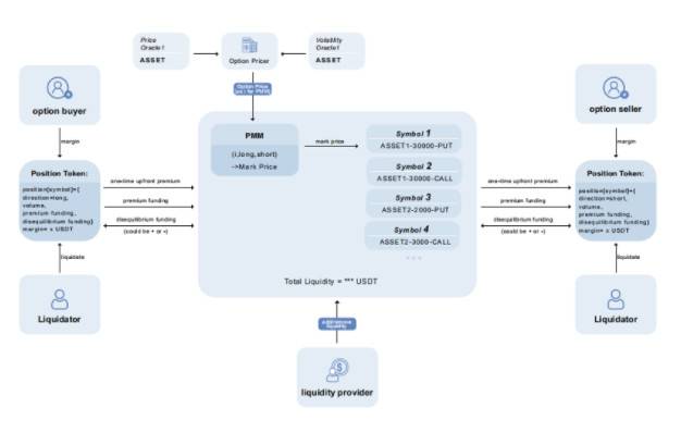
deri永续期权产品的流动性支持通过DPMM机制实现,在此机制下,流动性池将作为交易对手。但是,DPMM不会被动接受预言机的价格,而只会将预言机的价格用作内置价格发现算法的参考。该算法旨在总结订单匹配系统,通过预言机调整定价曲线,使大部分流动性集中在资产的市场价格上,从而提高资本效率,减少波动性损失。
尽管PMM最初提出时仅用于优化现货交易的流动性,但Deri进一步扩展了他的想象力,并将该机制“移植”到衍生品上,绘制了买入期权和卖出期权头寸,以在现货交易中进行买卖,并将PMM中的“基本代币”与期权对应的资产进行了映射。
PMM参数I也被传统意义上的对应资产现货价格的期权理论值所取代,并且预测值不能直接提供数据。因此,它将通过Deri团队推导的可持续期权定价解析解进行计算,预测机会提供两个数据:现货价格和波动率,计算期权的“理论价格”并提供给用户。

一般而言,市场上的看涨期权和看跌期权的总额无法完全对冲,因此流动性池需要承担非零头寸的风险。为了使系统“自发”趋于相对平衡状态,Deri将通过标价自动增加或减少资本费用,这相当于在原始资本费用的基础上增加额外的资本费用(根据净头寸为正或负),从而鼓励系统实现自我平衡。
这一“额外资本费”的设计还提供了另一个套利机会,即持有数量相对较少的永续期权合同,并完全对冲在其他期权市场的头寸,以赚取这一额外的“资本费”,同时规避风险。
小结
由于期权比期货更具灵活性,这种高度自主性导致由于高门槛而进一步分离相对有限的流动性。这种流动性碎片化一直困扰着期权市场,而Deri永续期权提供了一种计划,为链条上的期货产品聚合流动性。DPMM机制的引入使所有用户共享流动性池,进一步避免了传统订单造成期权合约在不同方向的流动性去中心化问题,实现了流动性资金的最大化利用。
Deri对永续期权的探索不仅仅是对传统金融市场中类似产品的简单移植,而是一个全新的物种,完全诞生于DeFi的世界。这也是传统金融世界不存在的衍生品**在DeFi世界进行交易。如果Uniswap是关于“如何交易”,Deri永续期权是关于“交易什么”。
DeFi世界的繁荣不能仅仅依靠“**和粘贴”。全球监管的持续压力为DeFi带来了新一轮的发展机遇。作为先前集中交易的“**优势领域”,衍生品可能通过在交易链中创造高效可靠的替代品,成为DeFi发展的新突破。Deri通过智能合约在链条上实施的一整套衍生品交易工具在DeFi市场提供了内生对冲、套利和投机机会。因此,Deri已成为DeFi基础设施的重要组成部分之一。