“身份”是每个人与生俱来的标志。根据时间和空间的不同,人具有不同的身份属性,人的身份属性具有独特的证明关系。认同是组织形成的必要条件。在现实世界中,通常通过物理媒体以卡片的形式提供机构身份证明。近年来,随着互联网的飞速发展,身份的形式逐渐从实体化向虚拟化、数字化、网络化转变。如何在数字时代建立一个确定性的、可信的身份证书已经成为公众迫切需要解决的问题。使用区块链技术作为底层架构的分布式数字身份在此时浮出水面。
不久前,一家非洲技术初创公司flexfintx创建了一个虚拟解决方案数字身份证,以帮助数百万非洲人获得身份。巧合的是,微软在一篇文章中还透露,它正在为希望构建去中心化标识符(DID)的ion项目做出贡献。事实上,早在2018年,微软就发布了分布式身份认证API,加拿大区块链数字身份认证系统也在同年正式启动;在中国,公安部第三研究院于2012年开展了基于Eid的典示范应用研究。
可以看出,在社会治理智能化转的浪潮下,分布式数字身份作为数字身份领域的一种新解决方案,其“去中心化自治”犹如魔戒中的魔戒,迷住了公众的灵魂。许多人都将其视为Web3.0开发中的一项重要实践。那么什么是分布式数字身份?你真的能打开web.3.0的神秘之门吗?
传统数字身份存在痛点
到目前为止,随着数字技术在人们生活中的不断渗透,用户的身份和数据在一定程度上已经初步实现了数字化和网络化。在现阶段,更常见的身份认证方法有密码、智能卡、生物特征识别、数字签名、数字证书和其他手段。最主流的身份认证和管理系统PKI也以数字证书为核心。对于互联网公司来说,处理身份验证和访问控制的业务系统已经成为基本的基础设施。但从根本上讲,数字身份和实体仍处于不同的状态。当今大多数互联网应用程序的数字身份主要是用户名和密码,没有实名唯一性,用户可以同时拥有多个帐户。
一方面,互联网是一个巨大的生态系统。在这个生态系统中,有多个主体,如运营商、企业、监管机构和用户。由于商业利益和行业壁垒,在业务应用层没有统一的业务标准和结构。拥有数据权限的互联网企业可以掌握大量的用户数据,通过数据享受价值收益。对他们来说,数据等同于资产,数据共享的成本是巨大的。因此,数据孤岛在行业中随处可见。另一方面,虽然用户拥有数字身份的所有权,但由此产生的数据控制权和利息分红权并不在他们自己手中。此外,我们利用数据所有权不明的漏洞,通过各种非法手段获取用户数据,获取商业利益,给数据用户造成了极大的危害。

从深层次看,随着实体经济和数字信息技术的不断融合和发展,关系国计民生的各个行业都吸收了大量互联网因素。在身份认证过程中,存在着与互联网企业相同的问题。因此,可以预见,未来的身份认证将面临更高的安全性要求、更多的隐私数据和更高的技术水平。目前,数字经济中普通身份认证与身份认证的矛盾将日益突出。
分布式数字身份应运而生
基于上述争议解决的痛点,自互联网诞生以来,数字身份一直在不断发展和转。到目前为止,业界普遍认为其发展经历了四个阶段,完成了存储主体从集团化到个性化、从集中系统到去中心化数据控制、从集中身份到联盟身份和以用户为中心的身份的转变,逐步转向自主阶段(分布式数字身份)。
分布式数字身份是一种新的数字身份解决方案,它利用分布式基础设施将原来的集中控制模式转变为分布式控制,使用户可以获得个人身份和数据**。区块链融合了分布式网络、加密技术和智能合约,已成为分布式数字身份的技术基础之一。以区块链作为数字身份的基础设施,可以改变目前企业主导的数据市场,分离数据的使用权和所有权,让用户可以控制和管理自己的数字身份。

分布式数字身份具有三个特点:安全性、可控性和可扩展性。通过设置公钥和私钥,只有身份持有者才拥有私钥,可以独立管理自己的身份。其他用户只能通过公钥提取数据。该操作需要由身份持有者进行身份验证。身份所有者可以以高安全性控制其身份数据的共享。其次,分布式设计使身份所有者避免了集中的麻烦。它可以通过协商一致机制和智能合约自动识别,具有良好的可扩展性。
从技术层面来看,分布式数字身份系统构建了一个可分解的标识符和凭证结构。其核心是创造全球****的身份。基于区块链的架构可以支持用户节点通过访问权限进入链中管理自己的数据,从而实现分布式的概念。
分布式数字身份的应用
就发展过程而言,分布式数字身份仍处于早期发展阶段。在这个阶段,数字身份仍然以集中为主,以联盟身份和以用户为中心的身份为辅。然而,尽管其发展较晚,但由于其在身份识别效率方面的优势,许多组织已经开始探索它。目前,国内外已经启动了200多个与分布式数字身份相关的项目。其中,分布式数字身份基础基金的DIF表现良好,其成员包括IBM、微软、NEC、埃森哲、超级分类账、R3、EnthUM企业联盟、金融机构万事达和魏中等70多家知名企业。万维网联盟W3C还于2019年成立了did工作组,重点关注分布式数字身份did的规范。

在具体应用方面,目前分布式数字身份的应用场景主要集中在公民网络电子身份Eid、分布式身份管理和金融KYC等领域。事实上,德国、法国、西班牙、意大利、比利时、新加坡、澳大利亚和许多其他国家已经发布了Eid来取代传统身份证件。然而,西班牙和瑞士在分布式数字身份方面处于领先地位。早在2019年9月,瑞士Zug就使用uport应用程序为该市约30000名市民提供分布式电子身份识别系统,uport是基于以太坊构建的。在城市工作人员创建并验证数字ID后,可以在移动应用程序端显示个人信息。个人可以通过智能合约中的访问控制发布他们想要发布的个人数据,验证者可以通过数字签名进行验证。西班牙加泰罗尼亚自治区政府也于2019年启动了分布式数字身份项目Identitat。
在身份管理方面,ion、shocard、Indy、everym、alastria等项目层出不穷。就在去年10月,一个由10家西班牙公司组成的团队,包括Banco Santander、Bankia和BME,宣布利用区块链技术开发一个自我管理的数字身份系统,预计将于今年推出。
由于分布式身份有效地提高了传统KYC领域中用户重复认证和远程认证的效率,金融KYC领域实际上是分布式数字身份的一个热点领域。在这一领域,许多银行,如韩国NH银行、加拿大帝国商业银行、荷兰银行、塞浦路斯银行、蒙特利尔银行和阿塞拜疆中央银行已开始启用分布式数字身份。以synchron的自主KYC为例,该解决方案是使用R3的金融DLT工具corda开发的。它可以支持企业向其客户请求数据,并允许fi授予或拒绝访问平台上存储的数据。目前,39个实体已加入,45个入站节点已加入。
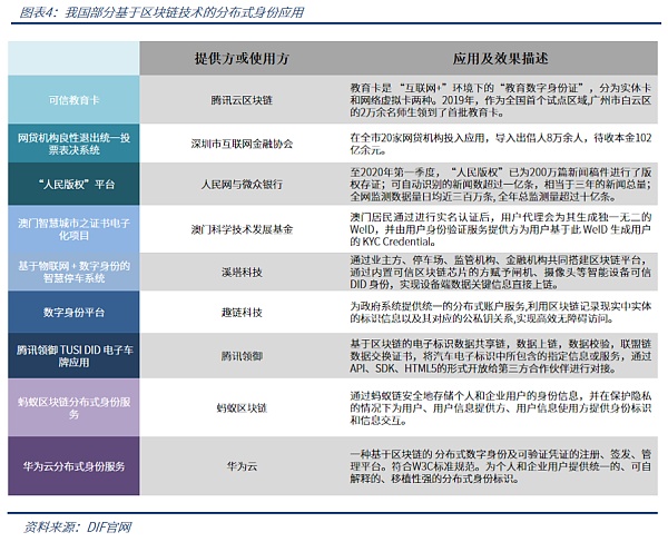
回首中国,虽然分布式数字身份在中国的发展相对缓慢,但近年来,随着数字城市治理现代化理念的不断推进,我国分布式数字身份建设仍取得了较为优异的成绩,涉及教育,投票、版权、证书管理、交通运营、城市服务等领域,如腾讯、西塔等微信创新企业都加入了该局,人民网和共同基金协会也开始在这方面进行探索。

除上述应用外,值得注意的是,2018年,在公安部第三研究所指导下建设运营的Eid数字身份链已经启动,作为国家863重大专项公民数字身份的国家数字基础设施。Eid数字身份链是以Eid数字身份为统一个人身份,结合Eid电子签名和区块链技术,全方位链接个人数据的数据流通服务平台。它是基于Eid数字身份系统开发的Eid应用基础设施服务。
可见,在新的时代背景下,分布式数字身份正以一种新的身份认证模式在世界范围内迸发出能量。我国政府和行业正在积极探索,并在技术创新、应用和理论完善方面不断深入研究。
结论
从Web3.0的角度来看,作为价值互联用户概念整合的产物,它本身就具有分布式特征,分布式数字身份的重要性不言而喻。但是,尽管近年来分布式数字身份发展迅速,业务参与者和落地应用逐渐增多,但目前由于其技术覆盖面广,集成技术多样,技术和配套设施的成熟度仍有待提高,尤其是身份隐私保护技术仍然缺乏。同时,目前区块链+数字身份的数据独立业务应用模式与当前主流背道而驰,围绕数据流通、权利确认、定价等政策仍在探索中。此外,在标准规范层面,W3C组织的44个did代表的技术规范虽然已经初步形成,但仍主要集中在金融领域,行业领域和覆盖范围有待扩大。
然而,从市场的角度来看,区块链身份解决方案市场的前景是乐观的。根据智能和市场研究平台marketsandmarkets的报告,2019年全球数字身份解决方案市场将达到137亿美元。到2024年,市场预计将增长至305亿美元,预测期(2019-2024年)复合年增长率(CAGR)为17.3%。
在政策方面,围绕数据身份的辅助政策正在逐步完善。在《中华人民共和国国民经济和社会发展第十四个五年计划》和《2035年远景目标纲要》中,以加快数字发展、建设数字中国为独立章节,明确提出要适应数字技术全面融入社会传播和日常生活的新趋势,推动公共服务和社会运行模式创新,建设全民共享的数字生活。建立健全数据元市场规则,加快建立数据资源产权、交易流通、跨境传输、安全保护等基本制度、标准和规范。今年7月,广东省发布了《广东省数据元市场化配置改革行动计划》,率先在全国范围内探索数据元。
可以看出,未来,在技术、市场和政策的三重驱动下,中国的分布式数字身份将迎来新一轮的发展**。它能否抓住第一个机会,在Web3.0阶段占据第一个高点,并在以技术为主导的国家竞争中获得发言权,还有待观察。