怎么查询自己的证券账户(怎么查询自己的证券账户在别的地方登录过)

行业热点3年前 (2022)发布 EditorY
28,942 0

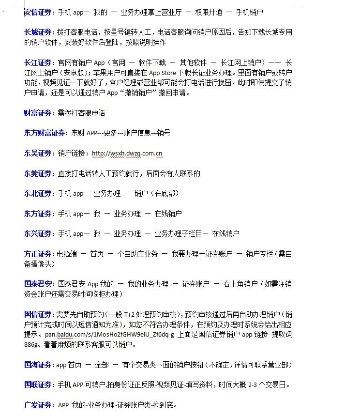
一个人名下最多只能开三个A股账户,如果你不清楚你之前是开了哪三个证券公司的账户,你可以随便找一个证券公司客户经理把你的姓名和身份证号给他,让他给你查你名下开了哪些证券公司,知道了有哪些证券公司账户后,再根据该公司的销户流程去销户,一般不会很难的

怎么查询自己的证券账户(怎么查询自己的证券账户在别的地方登录过)

现在有VIP开户通道,十大券商开户能到万一佣金,6%两融**能到。如有什么问题,欢迎咨询!

本站声明:网站内容来源于网络,如有侵权,请联系我们,我们将及时删除。

© 版权声明

相关文章